Density of Probability of an Electron near the Nucleus
Daniel Hercules @ 2010 July 20th
Introduction
In many situations is necesary to calculate the density of probability to find an electron near the nucleus. In this short article we calculate such probabilities in order to avoid the calculations and simplifications behind the problem. Due to the purpose of this article I will only expose the method to get the result for the s orbitals. The calculations can be easily arranged to produce the same results for other types of orbitals such as the p or d orbitals.
Analysis
Definition of the Radial Wave Function R[n,l]. The first step is to define the parameters that are the ones that tell us which Radial Wave Function (RWF) we need to use in the calculation. In this case we don't need to place much attention to define the variables due to the fact that we are declaring the identity of the RWF. For the effects of this application and to simplify the calculations and open the door for this document to experience some modifications by the user (leading to a better user experience) I am going to include the wave functions from 1s to 3d, 3 being the greatest value that n can take and 2 the greatest value that l can take. In this case, the notation R[n,l] is going to change to R[#,#] with the first digit the n number and the second one the l number that we choose for the calculation.
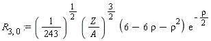
Collection of the Radial Wave Functions (RWF)
Definition of P (dimension less parameter): This is defined as the following identity. As explained before, A is the Bohr Radius while R is the radius that we want to consider in our calculations. In this case, just to show the application of this maple simulation, we are going to choose R as zero just because the purpose of our calculations are defined as "to obtain the probability density at the nucleus for an electron" that has some parameters such as n, l and m.
Collection of the Spherical Harmonic Functions (SHF)
In this case, as a little sample of a calculation, we can calculate the density of probability of an electron with the following quantum numbers: n = 1, l = 0 and m = 0, around the nucleus.
In this case, we need to clarify that we are aproximating this calculation near to the nucleus of the atom and therefore we need to evaluate this last expression when R = 0.
As we can see, the result obtained is consistent with the expected result. Another useful application that we can produce with this is the calculation of the
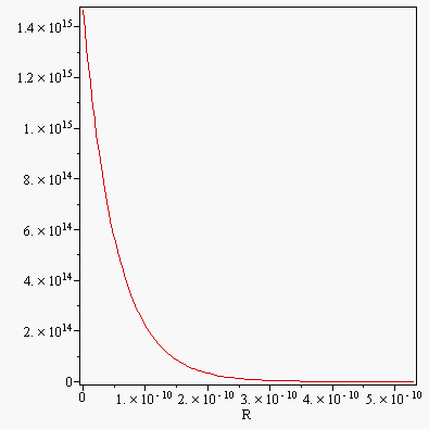
Solution and Graphical Display of the Solution
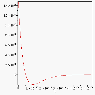
Graphic Solution for 1s Orbitals
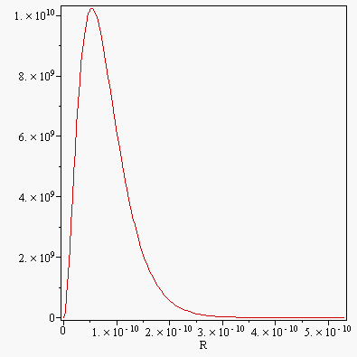
Graphic Solution for 2s Orbitals
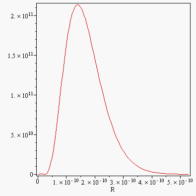
Graphic Solution for 3s Orbitals
References
1 Charles S. Johnson, Lee G. Pedersen, Problems and Solutions in Quantum Chemistry and Physics, Dover Publications, New York, 1986. 2 Hancs C. Ohanian, Modern Physics, 2nd ed., Prentice Hall 1987, 1995. 3 Paul Tipler, Modern Physics, Worth Publishers, 1969, 1978. 4 David Griffiths, Introduction to Electrodynamics, 3rd ed., Prentice Hall, 1981, 1989, 1999. 5 George B. Arfken, Hans J. Weber, Mathematical Methods For Physicists, 5th ed., Harcourt Academic Press 2001, 1995, 1985, 1970, 1966.