Moments and Centroids
? Maplesoft, a division of Waterloo Maple Inc., 2007
Introduction
This application is one of a collection of examples teaching Calculus with Maple. These applications use Clickable Calculus? methods to solve problems interactively. Steps are given at every stage of the solution, and many are illustrated using short video clips. Click on the buttons to watch the videos.
The steps in the document can be repeated to solve similar problems.
Problem Statement
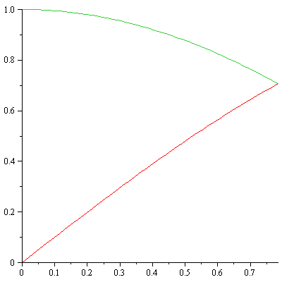
Obtain the centroid (geometric center) of the planar region bounded by the graphs of and , for .
Solution
The coordinates of the centroid of are given by
,
where is the area of and
and
Step
Result
Visualize the region .
Enter the expressions for and separated by a comma, and press [Enter]. Right-click on the result. Plots>Plot builder and select 2-D plots and change the default domain to to , using the syntax Pi/4 for the right-hand bound.
Construct the integrals for , and
Using the definite integral template in the Expression palette, enter the expressions for , , and . Press [Enter] to evaluate each integral.
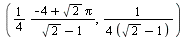
Compute the coordinates of the centroid.
Using the equation labels ([Ctrl]+L, and enter the equation number), enter the expressions for and . Simplify (via the right-click menu) the expression for .
Thus, the coordinates for the centroid are .
Legal Notice: The copyright for this application is owned by Maplesoft. The application is intended to demonstrate the use of Maple to solve a particular problem. It has been made available for product evaluation purposes only and may not be used in any other context without the express permission of Maplesoft.