Application Center - Maplesoft

App Preview:

MAPLE in Finance

You can switch back to the summary page by clicking here.

Learn about Maple
Download Application


 

Image 

MAPLE in Finance 

Igor Hlivka - MUFG Securities International 

Introduction 

 

Many aspects of Financial Economics are technical in nature and require mathematical formulation to solve them.Extensive use of mathematical methods in Finance has led to the development of Mathematical Finance - a distinct subgroup of mathematical and statistical rules and theorems that deal with particular problems arising in financial analysis.  

 

In pure mathematical terms, problems of Financial Economics are typically reduced to (i) equations solving, (ii) optimization routines, (iii) simulations, (iv) parameters estimation or (v) process modeling which are all well-suited for computer algebra packages using symbolic manipulation and highly efficient numerical solvers. 

 

The purpose of this document is to demonstrate how Maple - with its powerful analytical engine and robust numerical routines - can be used to tackle various topics in Financial Economics / Mathematics, and lead to elegant solutions through its symbolic and numerical interfaces. 

Interest base conversion, compounding and discounting 

Rates compounding 

 

There are many many different rates in the economy - they differ by: 

  • Maturity: short-term vs. long-term rates
 

  • Structure: zero-coupon (spot), par, forward rates etc.
 

  • Compounding frequency:   annual, semi-annual, quarterly, daily, continuously compounded etc.
 

 

Here we examine how one can easily obtain conversion formulas for interest rates under various compounding regimes: 

 

Assume we are given a rate Typesetting:-mrow(Typesetting:-mi( with  discrete compounding frequency  Typesetting:-mrow(Typesetting:-msub(Typesetting:-mi(. We may want to express this rate [now denoted  Typesetting:-mrow(Typesetting:-mi(]with different discrete compounding frequency Typesetting:-mrow(Typesetting:-msub(Typesetting:-mi( . Further assume that the rate has duration of Typesetting:-mrow(Typesetting:-mi(  years. 

  • We solve this problem using non-arbitrage concept: investing at rates Typesetting:-mrow(Typesetting:-mi(and Typesetting:-mrow(Typesetting:-mi( must yield the same result, otherwise any pricing anomaly will be arbitraged away
 

 

> Typesetting:-mrow(Typesetting:-mi(
 

 

`^`(`+`(1, `/`(`*`(r), `*`(f[1]))), `*`(T, `*`(f[1])))
`^`(`+`(1, `/`(`*`(R), `*`(f[2]))), `*`(T, `*`(f[2]))) (2.1.1)
 

> Typesetting:-mrow(Typesetting:-msub(Typesetting:-mi(
 

`*`(f[2], `*`(`+`(`^`(`^`(`/`(`*`(`+`(f[1], r)), `*`(f[1])), `*`(T, `*`(f[1]))), `/`(1, `*`(T, `*`(f[2])))), `-`(1)))) (2.1.2)
 

  • Maple finds a general conversion formula that can be used to obtain an appropriate rate for given input:
    Eg: T = 3 Years, r = 5% with annual frequency:  Typesetting:-mrow(Typesetting:-msub(Typesetting:-mi(=1. What is the equivalent rate with a quarterly frequency?
 

> Typesetting:-mrow(Typesetting:-msub(Typesetting:-mi(
 

0.49088936e-1 (2.1.3)
 

  • The rate with quarterly compounding is lower [ 4.9088%] - as expected - due to reinvestment effect
 

 

  • When rates are continuously compounded, the task is not very much different...
 

  • Now assume that rate Typesetting:-mrow(Typesetting:-mi( is continuously compounded. What is the equivalent rate Typesetting:-mrow(Typesetting:-mi(  with a discrete frequency compounding Typesetting:-mrow(Typesetting:-msub(Typesetting:-mi( ?  
 

 

> Typesetting:-mrow(Typesetting:-mi(
 

exp(`*`(z, `*`(T))) (2.1.4)
 

  • Expressing discrete rate in terms of continuously compounded rate and vice versa...
 

> Typesetting:-mrow(Typesetting:-msub(Typesetting:-mi(
Typesetting:-mrow(Typesetting:-msub(Typesetting:-mi(
Typesetting:-mrow(Typesetting:-msub(Typesetting:-mi(
Typesetting:-mrow(Typesetting:-msub(Typesetting:-mi(
 

 

 

 

`+`(`*`(exp(`/`(`*`(z), `*`(f[1]))), `*`(f[1])), `-`(f[1]))
`*`(f[1], `*`(ln(`/`(`*`(`+`(f[1], r)), `*`(f[1])))))
0.50630242e-1
0.4938522518e-1 (2.1.5)
 

 

Continuously compounded rates will always be lower than rates with discrete compounding due to the compounding effect' 

 

Discounting 

Discounting future cash flows: 

 

The present value of the a single CF received in the future:
 

A)   Discrete case:                         Typesetting:-mrow(Typesetting:-mo( = Typesetting:-mrow(Typesetting:-mfrac(Typesetting:-mi(

B)   Continuously compounded case:Typesetting:-mrow(Typesetting:-mo(
 

 

 

However, what is the present value of a stream of CF for a given period of time (n-years?) - i.e. the PV of Annuity? 

This quantity depends on the compounding frequency: 

 

A):  Discrete compounding:      Typesetting:-mrow(Typesetting:-munderover(Typesetting:-mo(B):   Continuous compounding:      Typesetting:-mrow(Typesetting:-msubsup(Typesetting:-mo( 

 

> Typesetting:-mrow(Typesetting:-mi(
 

`+`(`-`(`/`(`*`(A, `*`(`+`(`^`(`^`(`/`(`*`(`+`(f, r)), `*`(f)), `+`(`-`(f))), n), `-`(1)))), `*`(`+`(`-`(1), `^`(`/`(`*`(`+`(f, r)), `*`(f)), f)))))) (2.2.1)
 

> Typesetting:-mrow(Typesetting:-mi(
 

`+`(`-`(`/`(`*`(A, `*`(`+`(`-`(1), exp(`+`(`-`(`*`(r, `*`(n)))))))), `*`(r)))) (2.2.2)
 

PV of ?1 received over the period of 5Y semi-annually: 

> Typesetting:-mrow(Typesetting:-mi(
 

4.322006878 (2.2.3)
 

PV of ?1 received over the period of 5Y continuously: 

> Typesetting:-mrow(Typesetting:-mi(
 

4.423984338 (2.2.4)
 

The annuity factor for continuously compounded case is higher, again due to higher compounding frequency 

Fixed Income Mathematics 

Bonds 

Fixed Coupon 

 

Let's define fixed-coupon bond as Typesetting:-mrow(Typesetting:-mi(  with coupon Typesetting:-mrow(Typesetting:-mi(, yield-to-maturity Typesetting:-mrow(Typesetting:-mi( , annual payment frequency Typesetting:-mrow(Typesetting:-mi(and maturity Typesetting:-mrow(Typesetting:-mi( years. The value of the bond can be expressed as a present value of future cash flows: 

 

> Typesetting:-mrow(Typesetting:-mi(
 

`+`(Sum(`/`(`*`(C), `*`(m, `*`(`^`(`+`(1, `/`(`*`(y), `*`(m))), `*`(i, `*`(m)))))), i = 1 .. `*`(m, `*`(`+`(n, `-`(1))))), `/`(`*`(`+`(1, `/`(`*`(C), `*`(m)))), `*`(`^`(`+`(1, `/`(`*`(y), `*`(m))), `*... (3.1.1.1)
 

  • What is the coupon of the bond that gives me the Par Value (100) ?
 

> Typesetting:-mrow(Typesetting:-mi(
 

`/`(`*`(m, `*`(`+`(`-`(1), `^`(`/`(`*`(`+`(m, y)), `*`(m)), `*`(m, `*`(n)))))), `*`(`+`(`*`(Sum(`^`(`/`(`*`(`+`(m, y)), `*`(m)), `+`(`-`(`*`(i, `*`(m))))), i = 1 .. `*`(m, `*`(`+`(n, `-`(1))))), `*`(`... (3.1.1.2)
 

  • How risky is the Bond - i.e. what is the Bond's sensitivity to the underlying yield?
    The first-order risk is called
    Duration, while the second-order effect is known as Convexity:
 

 

> Typesetting:-mrow(Typesetting:-mi(
 

 

`+`(Sum(`+`(`-`(`/`(`*`(C, `*`(i)), `*`(m, `*`(`^`(`+`(1, `/`(`*`(y), `*`(m))), `*`(i, `*`(m))), `*`(`+`(1, `/`(`*`(y), `*`(m))))))))), i = 1 .. `*`(m, `*`(`+`(n, `-`(1))))), `-`(`/`(`*`(`+`(1, `/`(`*...
`+`(Sum(`+`(`/`(`*`(C, `*`(`^`(i, 2))), `*`(m, `*`(`^`(`+`(1, `/`(`*`(y), `*`(m))), `*`(i, `*`(m))), `*`(`^`(`+`(1, `/`(`*`(y), `*`(m))), 2))))), `/`(`*`(C, `*`(i)), `*`(`^`(m, 2), `*`(`^`(`+`(1, `/`(...
`+`(Sum(`+`(`/`(`*`(C, `*`(`^`(i, 2))), `*`(m, `*`(`^`(`+`(1, `/`(`*`(y), `*`(m))), `*`(i, `*`(m))), `*`(`^`(`+`(1, `/`(`*`(y), `*`(m))), 2))))), `/`(`*`(C, `*`(i)), `*`(`^`(m, 2), `*`(`^`(`+`(1, `/`(...
(3.1.1.3)
 

  • Maple easily finds a symbolic form of both bond's derivatives and these can be evaluated with arbitrary set of given parameters:
    Eg: 10Y bond with 5% coupon payable semi-annually [m=2] and yield to maturity 5%:
 

> Typesetting:-mrow(Typesetting:-mi(
 

 

-8.425834191
89.37086494 (3.1.1.4)
 

  • Duration of a bond is always negative, while Convexity will always be positive.
 

  • Duration of a bond decreases as bond's yield increases⇒bond will "repay" quicker when yield is high.
 

> Typesetting:-mrow(Typesetting:-mi(
 

Plot_2d
 

Floating rate note   [FRN] 

  • FLOATING RATE NOTE - a bond with coupon that fluctuates with market movement for short-term rates (typically 3M or 6M money-market rate such as Libor)
 

 

> Typesetting:-mrow(Typesetting:-mi(
Typesetting:-mrow(Typesetting:-mi(
Typesetting:-mrow(Typesetting:-mi(
Typesetting:-mrow(Typesetting:-mi(
 

proc (m, n, f, s, L, dt) options operator, arrow; `+`(sum(`/`(`*`(`+`(L[i], m), `*`(dt[i])), `*`(product(`+`(1, `*`(`+`(L[i], s), `*`(dt[k]))), k = 1 .. i))), i = 1 .. `+`(`*`(f, `*`(n)), `-`(1))), `/... (3.1.2.1)
 

  • In the FRN formula, Typesetting:-mrow(Typesetting:-msub(Typesetting:-mi( is the i-th period short-term interest rate (Libor),  m represents a coupon margin and s is a credit spread => factor reflecting credit riskiness of an issuer.
 

  • By how much the FRN price changes if the credit-worthiness of the issuer deteriorates? We are interested in FRN's sensitivity with respect to the credit spread s
 

> Typesetting:-mrow(Typesetting:-msub(Typesetting:-mi(
 

`+`(sum(`+`(`-`(`/`(`*`(`+`(L[i], m), `*`(dt[i], `*`(sum(`*`(product(`+`(1, `*`(`+`(L[i], s), `*`(dt[i1]))), i1 = 1 .. `+`(k, `-`(1))), `*`(product(`+`(1, `*`(`+`(L[i], s), `*`(dt[i1]))), i1 = `+`(k, ...
`+`(sum(`+`(`-`(`/`(`*`(`+`(L[i], m), `*`(dt[i], `*`(sum(`*`(product(`+`(1, `*`(`+`(L[i], s), `*`(dt[i1]))), i1 = 1 .. `+`(k, `-`(1))), `*`(product(`+`(1, `*`(`+`(L[i], s), `*`(dt[i1]))), i1 = `+`(k, ...
(3.1.2.2)
 

  • Maple is capable of handling this complex dependency with ease...
 

 

CMT 

Constant-maturity Treasury is a bond with variable coupon where the coupon value is linked to a longer-dated yield on other (typically) government securities.  

 

The problem in evaluation of CMTs is reduced to the determination of future coupons: (i) forward par rates and (ii) convexity correction. 

 

  • Let's define forward par rate as Typesetting:-mrow(Typesetting:-mi( and convexity term as Typesetting:-mrow(Typesetting:-mi(
 

  • Convexity is further defined as second-order Taylor expansion w.r.t yield and Typesetting:-mrow(Typesetting:-mi( is used to express a non-linear relationship between bond's price and yield. 

     

    > Typesetting:-mrow(Typesetting:-mi(
     

     

    proc (k) options operator, arrow; `/`(`*`(`+`(P[k], `-`(P[`+`(k, N)]))), `*`(sum(`*`(P[j], `*`(dt[j])), j = k .. `+`(k, N)))) end proc
    proc (i) options operator, arrow; `+`(f(i), `/`(`*`(`/`(1, 2), `*`(`^`(f(i), 2), `*`(`^`(sigma[i], 2), `*`(T, `*`(((`@@`(D, 2))(G))(y)))))), `*`(((`@@`(D, 1))(G))(y)))) end proc (3.1.3.1)
     

    CMT floater is then defined as FRN with coupons being equal to Typesetting:-mrow(Typesetting:-mi( 

     

    > Typesetting:-mrow(Typesetting:-msub(Typesetting:-mi(
     

    `+`(sum(`/`(`*`(`+`(`/`(`*`(`+`(P[i], `-`(P[`+`(i, N)]))), `*`(sum(`*`(P[j], `*`(dt[j])), j = i .. `+`(i, N)))), `/`(`*`(`/`(1, 2), `*`(`^`(`+`(P[i], `-`(P[`+`(i, N)])), 2), `*`(`^`(sigma[i], 2), `*`(... (3.1.3.2)
     

    Maple's powerful symbolic engine returns the desired formula and is capable of finding any desired comparative static of this instrument. We can differentiate the CMT formula to obtain the first and second derivative of the CMT price w.r.t to yield: 

     

    > Typesetting:-mrow(Typesetting:-mi(
     

     

    `+`(sum(`+`(`/`(`*`(`+`(`/`(`*`(`/`(1, 2), `*`(`^`(`+`(P[i], `-`(P[`+`(i, N)])), 2), `*`(`^`(sigma[i], 2), `*`(T, `*`(((`@@`(D, 3))(G))(y)))))), `*`(`^`(sum(`*`(P[j], `*`(dt[j])), j = i .. `+`(i, N)),...
    `+`(sum(`+`(`/`(`*`(`+`(`/`(`*`(`/`(1, 2), `*`(`^`(`+`(P[i], `-`(P[`+`(i, N)])), 2), `*`(`^`(sigma[i], 2), `*`(T, `*`(((`@@`(D, 3))(G))(y)))))), `*`(`^`(sum(`*`(P[j], `*`(dt[j])), j = i .. `+`(i, N)),...
    `+`(sum(`+`(`/`(`*`(`+`(`/`(`*`(`/`(1, 2), `*`(`^`(`+`(P[i], `-`(P[`+`(i, N)])), 2), `*`(`^`(sigma[i], 2), `*`(T, `*`(((`@@`(D, 3))(G))(y)))))), `*`(`^`(sum(`*`(P[j], `*`(dt[j])), j = i .. `+`(i, N)),...
    `+`(sum(`+`(`/`(`*`(`+`(`/`(`*`(`/`(1, 2), `*`(`^`(`+`(P[i], `-`(P[`+`(i, N)])), 2), `*`(`^`(sigma[i], 2), `*`(T, `*`(((`@@`(D, 3))(G))(y)))))), `*`(`^`(sum(`*`(P[j], `*`(dt[j])), j = i .. `+`(i, N)),...
    `+`(sum(`+`(`/`(`*`(`+`(`/`(`*`(`/`(1, 2), `*`(`^`(`+`(P[i], `-`(P[`+`(i, N)])), 2), `*`(`^`(sigma[i], 2), `*`(T, `*`(((`@@`(D, 4))(G))(y)))))), `*`(`^`(sum(`*`(P[j], `*`(dt[j])), j = i .. `+`(i, N)),...
    `+`(sum(`+`(`/`(`*`(`+`(`/`(`*`(`/`(1, 2), `*`(`^`(`+`(P[i], `-`(P[`+`(i, N)])), 2), `*`(`^`(sigma[i], 2), `*`(T, `*`(((`@@`(D, 4))(G))(y)))))), `*`(`^`(sum(`*`(P[j], `*`(dt[j])), j = i .. `+`(i, N)),...
    `+`(sum(`+`(`/`(`*`(`+`(`/`(`*`(`/`(1, 2), `*`(`^`(`+`(P[i], `-`(P[`+`(i, N)])), 2), `*`(`^`(sigma[i], 2), `*`(T, `*`(((`@@`(D, 4))(G))(y)))))), `*`(`^`(sum(`*`(P[j], `*`(dt[j])), j = i .. `+`(i, N)),...
    `+`(sum(`+`(`/`(`*`(`+`(`/`(`*`(`/`(1, 2), `*`(`^`(`+`(P[i], `-`(P[`+`(i, N)])), 2), `*`(`^`(sigma[i], 2), `*`(T, `*`(((`@@`(D, 4))(G))(y)))))), `*`(`^`(sum(`*`(P[j], `*`(dt[j])), j = i .. `+`(i, N)),...
    `+`(sum(`+`(`/`(`*`(`+`(`/`(`*`(`/`(1, 2), `*`(`^`(`+`(P[i], `-`(P[`+`(i, N)])), 2), `*`(`^`(sigma[i], 2), `*`(T, `*`(((`@@`(D, 4))(G))(y)))))), `*`(`^`(sum(`*`(P[j], `*`(dt[j])), j = i .. `+`(i, N)),...
    `+`(sum(`+`(`/`(`*`(`+`(`/`(`*`(`/`(1, 2), `*`(`^`(`+`(P[i], `-`(P[`+`(i, N)])), 2), `*`(`^`(sigma[i], 2), `*`(T, `*`(((`@@`(D, 4))(G))(y)))))), `*`(`^`(sum(`*`(P[j], `*`(dt[j])), j = i .. `+`(i, N)),...
    `+`(sum(`+`(`/`(`*`(`+`(`/`(`*`(`/`(1, 2), `*`(`^`(`+`(P[i], `-`(P[`+`(i, N)])), 2), `*`(`^`(sigma[i], 2), `*`(T, `*`(((`@@`(D, 4))(G))(y)))))), `*`(`^`(sum(`*`(P[j], `*`(dt[j])), j = i .. `+`(i, N)),...
    (3.1.3.3)
     

    • Despite complexity, Maple finds the solution easily
     

Asset Swap Package on CMT 

 

CMTs are frequently compared or swapped into a standard FRN. Investors may want to swap a longer-dated CMT par yield for a short-term money-market yield when they expect the shorter rates to outperform the longer-dated yields.  

 

In CMT Asset Swap package, one needs to determine the value of a spread over money-market rate (say: 3M Libor) that makes the both legs of transaction equal: 

The asset swap on CMT is then expressed as as Asset Swap Spread (AS) 

 

Floating leg definition:       L[i] = i-th Libor rate, s = spread, N = notional principal, DF[i] = i-th Discount factor, δ = year fraction 

 

> Typesetting:-mrow(Typesetting:-mi(
 

`+`(sum(`*`(`+`(L[i], s), `*`(delta[i], `*`(DF[i]))), i = 1 .. n), `*`(N, `*`(DF[n]))) (3.1.4.1)
 

CMT Leg definition:         CMT[i] = i-th CMT coupon, ξ = CMT spread,  DP = "dirty price of a bond", Par = Par bond 

 

> Typesetting:-mrow(Typesetting:-mi(
 

`+`(sum(`*`(`+`(CMT[i], xi), `*`(delta[i], `*`(DF[i]))), i = 1 .. n), `/`(`*`(`+`(DP, `-`(Par))), `*`(sum(`*`(DF[i], `*`(delta[i])), i = 1 .. n))), `*`(N, `*`(DF[n]))) (3.1.4.2)
 

> Typesetting:-mrow(Typesetting:-mi(
 

 

`+`(sum(`*`(`+`(L[i], s), `*`(delta[i], `*`(DF[i]))), i = 1 .. n), `*`(N, `*`(DF[n]))) = `+`(sum(`*`(`+`(CMT[i], xi), `*`(delta[i], `*`(DF[i]))), i = 1 .. n), `/`(`*`(`+`(DP, `-`(Par))), `*`(sum(`*`(D...
`/`(`*`(`+`(`-`(`*`(sum(`*`(delta[i], `*`(DF[i], `*`(L[i]))), i = 1 .. n), `*`(sum(`*`(DF[i], `*`(delta[i])), i = 1 .. n)))), `*`(sum(`*`(DF[i], `*`(delta[i])), i = 1 .. n), `*`(sum(`*`(DF[i], `*`(del... (3.1.4.3)
 

 

Derivative Products 

Standard Financial Options 

 

  • What is financial option?
 

  • Contract that gives the right (but not obligation) to enter into a certain financial transaction: a purchase or sale of financial security - stock, bond etc.
 

  • There are two basic types of options:  CALL ⇒Right to buy        PUT  ⇒ Right to sell
 

  • In mathematical notation an option is a discounted expectation of future payoff:  Typesetting:-mrow(Typesetting:-mi(,0)]
                                                     Put =  Typesetting:-mrow(Typesetting:-mi(,0)]
 

  • So, to value an option we need to define the stochastic path for the underlying security: Following Black-Scholes-Merton continuous-time model we assume that the underlying security (say stock price) follows a geometric Brownian motion:
    Typesetting:-mrow(Typesetting:-mo(
 

  • here r is constant drift coefficient and σ is constant (positive) volatility coefficient
 

  • Since the terminal value of this process is well-known, using Ito formula we can derive the model's value explicitly:
 

 

> Typesetting:-mrow(Typesetting:-mi(
 

`*`(S[0], `*`(exp(`+`(`*`(`+`(r, `-`(`*`(`/`(1, 2), `*`(`^`(sigma, 2))))), `*`(T)), `*`(sigma, `*`(`^`(T, `/`(1, 2)), `*`(y))))))) (4.1.1)
 

  • y is a standard normal variable:   Typesetting:-mrow(Typesetting:-mi(
 

Define the Standard Normal Density 

 

> Typesetting:-mrow(Typesetting:-mi(
 

proc (x) options operator, arrow; `/`(`*`(exp(`+`(`-`(`*`(`/`(1, 2), `*`(`^`(x, 2))))))), `*`(sqrt(`+`(`*`(2, `*`(Pi)))))) end proc (4.1.2)
 

Determine the critical value for which the stock's terminal value is equal to the strike price K:   S[T] = K 

 

> Typesetting:-mrow(Typesetting:-msub(Typesetting:-mi(
 

`+`(`/`(`*`(`/`(1, 2), `*`(`+`(`-`(`*`(2, `*`(T, `*`(r)))), `*`(T, `*`(`^`(sigma, 2))), `*`(2, `*`(ln(`/`(`*`(K), `*`(S[0])))))))), `*`(sigma, `*`(`^`(T, `/`(1, 2)))))) (4.1.3)
 

Specify the option's payoff: 

 

> Typesetting:-mrow(Typesetting:-mi(
 

proc (a) options operator, arrow; `if`(a = C, `+`(S[T], `-`(K)), `+`(K, `-`(S[T]))) end proc (4.1.4)
 

Price an option: 

 

> Typesetting:-mrow(Typesetting:-mi(
Typesetting:-mrow(Typesetting:-mi(
 

 

`*`(exp(`+`(`-`(`*`(T, `*`(r))))), `*`(`+`(`*`(`/`(1, 2), `*`(S[0], `*`(exp(`*`(T, `*`(r))), `*`(erf(`+`(`/`(`*`(`/`(1, 4), `*`(`^`(2, `/`(1, 2)), `*`(`+`(`*`(T, `*`(`^`(sigma, 2))), `*`(2, `*`(T, `*`...
`*`(exp(`+`(`-`(`*`(T, `*`(r))))), `*`(`+`(`-`(`*`(`/`(1, 2), `*`(S[0], `*`(exp(`*`(T, `*`(r))))))), `*`(`/`(1, 2), `*`(K)), `*`(`/`(1, 2), `*`(K, `*`(erf(`+`(`/`(`*`(`/`(1, 4), `*`(`+`(`-`(`*`(2, `*`... (4.1.5)
 

  • This is the famous Black-Scholes option formula for a stock price that pays no dividends in "non-abbreviated form" ⇒functional parameters Typesetting:-mrow(Typesetting:-msub(Typesetting:-mi(are included in the pricing formula.
 

  • We can substitute actual values to obtain numerical form of the expression and plot it against two fundamental variables: stock price Typesetting:-mrow(Typesetting:-mi( and volatility σ:
 

> Typesetting:-mrow(Typesetting:-mi(
Typesetting:-mrow(Typesetting:-mi(
Typesetting:-mrow(Typesetting:-mi(
 

 

 

1.601599315
1.205572781
Plot
 

  • It is worth mentioning that the put value increases when the volatility gets higher even if the option's intrinsic value max(K-S[T],0) is zero .    
 

Option's sensitivities 

  • Valuing option is only one part of the story....
 

  • We also need to find the ways how to hedge an option and understand option's sensitivities w.r.t functional parameters. This is the area where Maple comes particularly handy...
 

  • We define four basic option sensitivities (using Call Option):
 

  • a) Option Delta → first derivative of option price w.r.t stock price
    b) Option Gamma → second derivative of option price w.r.t stock price
    c) Option Vega → first derivative of option price w.r.t volatility
    d) Option Theta → first derivative of option price w.r.t time (time decay)
 

 

> Typesetting:-mrow(Typesetting:-mi(
 

 

 

 

`*`(exp(`+`(`-`(`*`(T, `*`(r))))), `*`(`+`(`*`(`/`(1, 2), `*`(exp(`*`(T, `*`(r))), `*`(erf(`+`(`/`(`*`(`/`(1, 4), `*`(`^`(2, `/`(1, 2)), `*`(`+`(`*`(T, `*`(`^`(sigma, 2))), `*`(2, `*`(T, `*`(r))), `-`...
`*`(exp(`+`(`-`(`*`(T, `*`(r))))), `*`(`+`(`*`(`/`(1, 2), `*`(exp(`*`(T, `*`(r))), `*`(erf(`+`(`/`(`*`(`/`(1, 4), `*`(`^`(2, `/`(1, 2)), `*`(`+`(`*`(T, `*`(`^`(sigma, 2))), `*`(2, `*`(T, `*`(r))), `-`...
`*`(exp(`+`(`-`(`*`(T, `*`(r))))), `*`(`+`(`/`(`*`(`/`(1, 2), `*`(exp(`*`(T, `*`(r))), `*`(exp(`+`(`-`(`/`(`*`(`/`(1, 8), `*`(`^`(`+`(`*`(T, `*`(`^`(sigma, 2))), `*`(2, `*`(T, `*`(r))), `-`(`*`(2, `*`...
`*`(exp(`+`(`-`(`*`(T, `*`(r))))), `*`(`+`(`/`(`*`(`/`(1, 2), `*`(exp(`*`(T, `*`(r))), `*`(exp(`+`(`-`(`/`(`*`(`/`(1, 8), `*`(`^`(`+`(`*`(T, `*`(`^`(sigma, 2))), `*`(2, `*`(T, `*`(r))), `-`(`*`(2, `*`...
`*`(exp(`+`(`-`(`*`(T, `*`(r))))), `*`(`+`(`/`(`*`(S[0], `*`(exp(`*`(T, `*`(r))), `*`(exp(`+`(`-`(`/`(`*`(`/`(1, 8), `*`(`^`(`+`(`*`(T, `*`(`^`(sigma, 2))), `*`(2, `*`(T, `*`(r))), `-`(`*`(2, `*`(ln(`...
`*`(exp(`+`(`-`(`*`(T, `*`(r))))), `*`(`+`(`/`(`*`(S[0], `*`(exp(`*`(T, `*`(r))), `*`(exp(`+`(`-`(`/`(`*`(`/`(1, 8), `*`(`^`(`+`(`*`(T, `*`(`^`(sigma, 2))), `*`(2, `*`(T, `*`(r))), `-`(`*`(2, `*`(ln(`...
`+`(`-`(`*`(r, `*`(exp(`+`(`-`(`*`(T, `*`(r))))), `*`(`+`(`*`(`/`(1, 2), `*`(S[0], `*`(exp(`*`(T, `*`(r))), `*`(erf(`+`(`/`(`*`(`/`(1, 4), `*`(`^`(2, `/`(1, 2)), `*`(`+`(`*`(T, `*`(`^`(sigma, 2))), `*...
`+`(`-`(`*`(r, `*`(exp(`+`(`-`(`*`(T, `*`(r))))), `*`(`+`(`*`(`/`(1, 2), `*`(S[0], `*`(exp(`*`(T, `*`(r))), `*`(erf(`+`(`/`(`*`(`/`(1, 4), `*`(`^`(2, `/`(1, 2)), `*`(`+`(`*`(T, `*`(`^`(sigma, 2))), `*...
`+`(`-`(`*`(r, `*`(exp(`+`(`-`(`*`(T, `*`(r))))), `*`(`+`(`*`(`/`(1, 2), `*`(S[0], `*`(exp(`*`(T, `*`(r))), `*`(erf(`+`(`/`(`*`(`/`(1, 4), `*`(`^`(2, `/`(1, 2)), `*`(`+`(`*`(T, `*`(`^`(sigma, 2))), `*...
`+`(`-`(`*`(r, `*`(exp(`+`(`-`(`*`(T, `*`(r))))), `*`(`+`(`*`(`/`(1, 2), `*`(S[0], `*`(exp(`*`(T, `*`(r))), `*`(erf(`+`(`/`(`*`(`/`(1, 4), `*`(`^`(2, `/`(1, 2)), `*`(`+`(`*`(T, `*`(`^`(sigma, 2))), `*...
(4.2.1)
 

  • We can visualize the sensitivities in any desired format....
 

> Typesetting:-mrow(Typesetting:-mi(
Typesetting:-mrow(Typesetting:-mi(
 

 

Plot_2d
Plot
 

 

Non-Standard Options 

Black-Scholes option pricing formula is a standard option with piecewise linear  payoff.  

However, we can use Maple's symbolic engine to derive various non-standard option formulas where the terminal payoff is not any longer piecewise linear.  

Power Option 

 

The option payoff is now the square of the stock price: 

 

> Typesetting:-mrow(Typesetting:-mi(
 

`*`(exp(`+`(`-`(`*`(T, `*`(r))))), `*`(`+`(`*`(`/`(1, 2), `*`(`^`(S[0], 2), `*`(erf(`+`(`/`(`*`(`/`(1, 4), `*`(`^`(2, `/`(1, 2)), `*`(`+`(`*`(2, `*`(T, `*`(r))), `*`(3, `*`(T, `*`(`^`(sigma, 2)))), `-...
`*`(exp(`+`(`-`(`*`(T, `*`(r))))), `*`(`+`(`*`(`/`(1, 2), `*`(`^`(S[0], 2), `*`(erf(`+`(`/`(`*`(`/`(1, 4), `*`(`^`(2, `/`(1, 2)), `*`(`+`(`*`(2, `*`(T, `*`(r))), `*`(3, `*`(T, `*`(`^`(sigma, 2)))), `-...
(4.3.1.1)
 

Powered Option 

 

The payoff is the difference between the stock price and the strike price squared: 

 

> Typesetting:-mrow(Typesetting:-mi(
 

`*`(exp(`+`(`-`(`*`(T, `*`(r))))), `*`(`+`(`-`(`*`(`/`(1, 2), `*`(`^`(S[0], 2), `*`(erf(`+`(`/`(`*`(`/`(1, 4), `*`(`^`(2, `/`(1, 2)), `*`(`+`(`-`(`*`(2, `*`(T, `*`(r)))), `-`(`*`(3, `*`(T, `*`(`^`(sig...
`*`(exp(`+`(`-`(`*`(T, `*`(r))))), `*`(`+`(`-`(`*`(`/`(1, 2), `*`(`^`(S[0], 2), `*`(erf(`+`(`/`(`*`(`/`(1, 4), `*`(`^`(2, `/`(1, 2)), `*`(`+`(`-`(`*`(2, `*`(T, `*`(r)))), `-`(`*`(3, `*`(T, `*`(`^`(sig...
(4.3.2.1)
 

Digital 

Option will pay a pre-determined amount PA if S[T] ≥ K 

 

> Typesetting:-mrow(Typesetting:-mi(
 

`*`(exp(`+`(`-`(`*`(T, `*`(r))))), `*`(`+`(`-`(`*`(`/`(1, 2), `*`(erf(`+`(`/`(`*`(`/`(1, 4), `*`(`+`(`-`(`*`(2, `*`(T, `*`(r)))), `*`(T, `*`(`^`(sigma, 2))), `*`(2, `*`(ln(`/`(`*`(K), `*`(S[0])))))), ... (4.3.3.1)
 

Range 

Option that pays a fixed amount A if the stock price at option maturity is within the range of [LP,HP]: Typesetting:-mrow(Typesetting:-mi( 

> Typesetting:-mrow(Typesetting:-mi(
Typesetting:-mrow(Typesetting:-mi(
Typesetting:-mrow(Typesetting:-mi(
Typesetting:-mrow(Typesetting:-mi(
 

 

 

 

`:=`(LP, `+`(`*`(Typesetting:-mo(
`:=`(HP, `+`(`*`(Typesetting:-mo(
piecewise(`and`(`<`(`+`(`-`(`/`(`*`(`/`(1, 2), `*`(`+`(`*`(2, `*`(T, `*`(r))), `-`(`*`(T, `*`(`^`(sigma, 2)))), `-`(`*`(2, `*`(ln(`/`(`*`(L), `*`(S[0]))))))))), `*`(sigma, `*`(`^`(T, `/`(1, 2))))))), ...
`*`(exp(`+`(`-`(`*`(T, `*`(r))))), `*`(`+`(`-`(`*`(`/`(1, 2), `*`(erf(`+`(`/`(`*`(`/`(1, 4), `*`(`+`(`-`(`*`(2, `*`(T, `*`(r)))), `*`(T, `*`(`^`(sigma, 2))), `*`(2, `*`(ln(`/`(`*`(L), `*`(S[0])))))), ... (4.3.4.1)
 

Performance Option 

 

  • The option will pay amount A if the stock price at at time T exceeds its value at time U  S[T] > S[U]  with U< T
 

> Typesetting:-mrow(Typesetting:-mi(
Typesetting:-mrow(Typesetting:-mi(
Typesetting:-mrow(Typesetting:-mi(
Typesetting:-mrow(Typesetting:-mi(
Typesetting:-mrow(Typesetting:-mi(
Typesetting:-mrow(Typesetting:-mi(
 

 

`*`(S[U], `*`(exp(`+`(`*`(`+`(r[T], `-`(r[U]), `-`(`*`(`/`(1, 2), `*`(`^`(`+`(eta, `-`(sigma)), 2))))), `*`(`+`(T, `-`(U)))), `*`(`+`(eta, `-`(sigma)), `*`(`^`(`+`(T, `-`(U)), `/`(1, 2)), `*`(y)))))))
proc (x) options operator, arrow; `/`(`*`(exp(`+`(`-`(`*`(`/`(1, 2), `*`(`^`(x, 2))))))), `*`(sqrt(`+`(`*`(2, `*`(Pi)))))) end proc (4.3.5.1)
 

  • We need to determine the critical value for the option payoff
 

> Typesetting:-mrow(Typesetting:-mi(
 

`+`(`-`(`/`(`*`(`/`(1, 2), `*`(`+`(`-`(`*`(2, `*`(r[T], `*`(T)))), `*`(2, `*`(r[T], `*`(U))), `*`(2, `*`(r[U], `*`(T))), `-`(`*`(2, `*`(r[U], `*`(U)))), `*`(`^`(eta, 2), `*`(T)), `-`(`*`(`^`(eta, 2), ... (4.3.5.2)
 

  • We can now value the option:
 

> Typesetting:-mrow(Typesetting:-mi(
Typesetting:-mrow(Typesetting:-mi(
 

 

`*`(exp(`+`(`-`(`*`(`+`(r[T], `-`(r[U])), `*`(`+`(T, `-`(U))))))), `*`(`+`(`-`(`*`(`/`(1, 2), `*`(erf(`+`(`/`(`*`(`/`(1, 4), `*`(`+`(`-`(`*`(2, `*`(r[T], `*`(T)))), `*`(2, `*`(r[T], `*`(U))), `*`(2, `...
`*`(exp(`+`(`-`(`*`(`+`(r[T], `-`(r[U])), `*`(`+`(T, `-`(U))))))), `*`(`+`(`-`(`*`(`/`(1, 2), `*`(erf(`+`(`/`(`*`(`/`(1, 4), `*`(`+`(`-`(`*`(2, `*`(r[T], `*`(T)))), `*`(2, `*`(r[T], `*`(U))), `*`(2, `...
.4456705616 (4.3.5.3)
 

Alternative Process Dynamics 

  • BS process is a representative example of multiplicative geometric Brownian motion.
 

  • We can define alternative process - the general stochastic process - using Bachelier normal dynamics - in our particular example as driftless:
 

> Typesetting:-mrow(Typesetting:-mi(
 

`+`(X[0], `*`(sigma, `*`(`^`(T, `/`(1, 2)), `*`(_R)))) (4.4.1)
 

  • We need this process to model securities paths where value is allowed to become negative
 

  • CMT coupons (mentioned earlier) are frequently issued with a Zero-Floors  V = [Max(CMT,0)]
 

  • We can use Bachelier process to value this embedded optionality directly:
 

 

> Typesetting:-mrow(Typesetting:-mi(
 

 

piecewise(`<`(0, `+`(X[0], `*`(sigma, `*`(`^`(T, `/`(1, 2)), `*`(_R))))), `+`(X[0], `*`(sigma, `*`(`^`(T, `/`(1, 2)), `*`(_R)))))
`+`(`/`(`*`(`/`(1, 2), `*`(`+`(`*`(X[0], `*`(erf(`+`(`/`(`*`(`/`(1, 2), `*`(X[0], `*`(`^`(2, `/`(1, 2))))), `*`(sigma, `*`(`^`(T, `/`(1, 2))))))), `*`(`^`(Pi, `/`(1, 2))))), `*`(sigma, `*`(`^`(T, `/`(... (4.4.2)
 

  • Obtaining the sensitivity is easy
 

> Typesetting:-mrow(Typesetting:-mi(
 

 

`+`(`/`(`*`(`/`(1, 2), `*`(`+`(`*`(erf(`+`(`/`(`*`(`/`(1, 2), `*`(X[0], `*`(`^`(2, `/`(1, 2))))), `*`(sigma, `*`(`^`(T, `/`(1, 2))))))), `*`(`^`(Pi, `/`(1, 2)))), `*`(`^`(Pi, `/`(1, 2)))))), `*`(`^`(P...
`+`(`/`(`*`(`/`(1, 2), `*`(`^`(T, `/`(1, 2)), `*`(`^`(2, `/`(1, 2)), `*`(exp(`+`(`-`(`/`(`*`(`/`(1, 2), `*`(`^`(X[0], 2))), `*`(`^`(sigma, 2), `*`(T)))))))))), `*`(`^`(Pi, `/`(1, 2))))) (4.4.3)
 

> Typesetting:-mrow(Typesetting:-mi(
 

Plot_2d
 

> Typesetting:-mrow(Typesetting:-mi(
 

Plot
 

PDEs in Finance 

Finding probability density function [PDF] for B/S process 

  • SDE with the initial condition determines a diffusion process.
 

  • In finance SDEs are used in two fundamental ways: (i) defining an expected payoff, and (ii) finding transitional probability at being in a certain state at a given time
 

  • These views are different, but not unrelated ⇒BS PDE solves the backward Kolmogorov PDE, whereas probability density [PDF} solves the forward Kolmogorov equation - being itself an adjoint of the backward PDE
 

  • SDE process for a financial product:     Typesetting:-mrow(Typesetting:-mi(      where a = drift and b = diffusion coefficient
 

  • The process can be expressed in terms of diffusion PDE
 

> Typesetting:-mrow(Typesetting:-mi(
 

`+`(diff(u(S, t), t), `*`(r, `*`(S, `*`(diff(u(S, t), S)))), `-`(`*`(`/`(1, 2), `*`(`^`(sigma, 2), `*`(`^`(S, 2), `*`(diff(diff(u(S, t), S), S))))))) = 0 (5.1.1)
 

  • To solve this PDE analytically, we will try to change it into constant-coefficient PDE by change of variables
 

> Typesetting:-mrow(Typesetting:-mi(
 

`+`(diff(u(x, t), t), `*`(r, `*`(diff(u(x, t), x))), `*`(`/`(1, 2), `*`(`^`(sigma, 2), `*`(diff(u(x, t), x)))), `-`(`*`(`/`(1, 2), `*`(`^`(sigma, 2), `*`(diff(diff(u(x, t), x), x)))))) = 0 (5.1.2)
 

  • We want to solve this equation with initial condition       Typesetting:-mrow(Typesetting:-mi(
 

> Typesetting:-mrow(Typesetting:-mi(
 

u(x, 0) = Dirac(x) (5.1.3)
 

  • Since the PDE is now in "desirable format", we apply Fourier transform to solve it:
 

> Typesetting:-mrow(Typesetting:-mi(
 

 

`+`(`*`(`/`(1, 2), `*`(w, `*`(`+`(`*`(`*`(2, `*`(I)), `*`(r)), `*`(I, `*`(`^`(sigma, 2))), `*`(`^`(sigma, 2), `*`(w))), `*`(fourier(u(x, t), x, w))))), diff(fourier(u(x, t), x, w), t)) = 0
`+`(`*`(`/`(1, 2), `*`(w, `*`(`+`(`*`(`*`(2, `*`(I)), `*`(r)), `*`(I, `*`(`^`(sigma, 2))), `*`(`^`(sigma, 2), `*`(w))), `*`(v(t))))), diff(v(t), t)) = 0 (5.1.4)
 

  • We have now removed a spatial variable from the equation ⇒ transformed PDE into ODE, which we can now solve with the given initial condition:
 

> Typesetting:-mrow(Typesetting:-mi(
 

 

v(t) = exp(`+`(`-`(`*`(`/`(1, 2), `*`(w, `*`(`+`(`*`(`*`(2, `*`(I)), `*`(r)), `*`(I, `*`(`^`(sigma, 2))), `*`(`^`(sigma, 2), `*`(w))), `*`(t)))))))
fourier(u(x, t), x, w) = exp(`+`(`-`(`*`(`/`(1, 2), `*`(w, `*`(`+`(`*`(`*`(2, `*`(I)), `*`(r)), `*`(I, `*`(`^`(sigma, 2))), `*`(`^`(sigma, 2), `*`(w))), `*`(t))))))) (5.1.5)
 

  • Since Fourier transform in invertible, we retrieve back the desired probability density function:
 

> Typesetting:-mrow(Typesetting:-mi(
 

u(x, t) = `+`(`/`(`*`(`/`(1, 2), `*`(exp(`+`(`-`(`/`(`*`(`/`(1, 8), `*`(`^`(`+`(`-`(`*`(2, `*`(x))), `*`(2, `*`(t, `*`(r))), `*`(`^`(sigma, 2), `*`(t))), 2))), `*`(`^`(sigma, 2), `*`(t)))))), `*`(`^`(... (5.1.6)
 

  • Finally, we want to check the correctness of our result:
 

> Typesetting:-mrow(Typesetting:-mi(
 

0 (5.1.7)
 

PDF in higher dimension 

  • Using suitable change of variables, Maple can efficiently solve PDEs in higher dimensions using Fourier transform
 

> Typesetting:-mrow(Typesetting:-mi(
Typesetting:-mrow(Typesetting:-mi(
Typesetting:-mrow(Typesetting:-mi(
Typesetting:-mrow(Typesetting:-mi(
Typesetting:-mrow(Typesetting:-mi(
Typesetting:-mrow(Typesetting:-mi(
Typesetting:-mrow(Typesetting:-mi(
Typesetting:-mrow(Typesetting:-mi(
Typesetting:-mrow(Typesetting:-mi(
Typesetting:-mrow(Typesetting:-mi(
Typesetting:-mrow(Typesetting:-mi(
Typesetting:-mrow(Typesetting:-mi(
Typesetting:-mrow(Typesetting:-mi(
Typesetting:-mrow(Typesetting:-mi(
Typesetting:-mrow(Typesetting:-mi(
Typesetting:-mrow(Typesetting:-mi(
Typesetting:-mrow(Typesetting:-mi(
Typesetting:-mrow(Typesetting:-mi(
Typesetting:-mrow(Typesetting:-mi(
Typesetting:-mrow(Typesetting:-mi(
 

 

 

 

 

 

 

 

 

`+`(diff(u(x, y, t), t), `-`(`*`(`/`(1, 2), `*`(`^`(a, 2), `*`(diff(diff(u(x, y, t), x), x))))), `-`(`*`(`/`(1, 2), `*`(`^`(b, 2), `*`(diff(diff(u(x, y, t), y), y)))))) = 0
u(x, y, 0) = Dirac([x, y])
`+`(`*`(`/`(1, 2), `*`(`^`(a, 2), `*`(`^`(xi, 2), `*`(fourier(u(x, y, t), x, xi))))), `-`(`*`(`/`(1, 2), `*`(`^`(b, 2), `*`(diff(diff(fourier(u(x, y, t), x, xi), y), y))))), diff(fourier(u(x, y, t), x...
`+`(`*`(`/`(1, 2), `*`(`+`(`*`(`^`(a, 2), `*`(`^`(xi, 2))), `*`(`^`(b, 2), `*`(`^`(eta, 2)))), `*`(fourier(fourier(u(x, y, t), x, xi), y, eta)))), diff(fourier(fourier(u(x, y, t), x, xi), y, eta), t))...
`+`(`*`(`/`(1, 2), `*`(`+`(`*`(`^`(a, 2), `*`(`^`(xi, 2))), `*`(`^`(b, 2), `*`(`^`(eta, 2)))), `*`(s(t)))), diff(s(t), t)) = 0
s(t) = exp(`+`(`-`(`*`(`/`(1, 2), `*`(`+`(`*`(`^`(a, 2), `*`(`^`(xi, 2))), `*`(`^`(b, 2), `*`(`^`(eta, 2)))), `*`(t))))))
fourier(fourier(u(x, y, t), x, xi), y, eta) = exp(`+`(`-`(`*`(`/`(1, 2), `*`(`+`(`*`(`^`(a, 2), `*`(`^`(xi, 2))), `*`(`^`(b, 2), `*`(`^`(eta, 2)))), `*`(t))))))
u(x, y, t) = `+`(`/`(`*`(`/`(1, 2), `*`(exp(`+`(`-`(`/`(`*`(`/`(1, 2), `*`(`+`(`*`(`^`(y, 2), `*`(`^`(a, 2))), `*`(`^`(x, 2), `*`(`^`(b, 2)))))), `*`(`^`(b, 2), `*`(t, `*`(`^`(a, 2)))))))))), `*`(b, `...
0 (5.2.1)
 

PDF for Jump-Diffusion 

  • Standard B/S process assumes constant volatility and normal distribution of log-returns
 

  • In reality, the empirical distribution is not normal ⇒returns exhibit "fat tails": extreme values probabilities are higher than the one suggested by normal distribution
 

  • Jump-diffusion is one of the solutions that addresses the non-normality of the underlying process
 

  • How does this work? Standard diffusion is "enriched" with jumps        Typesetting:-mrow(Typesetting:-mi(
 

  • Jump process:   - Poisson process with intensity λ  ⇒ jump is distributed with Poisson PMF, and over the given time period there are in total N jumps with magnitude J
 

  • PDE for jump-diffusion:   Typesetting:-mrow(Typesetting:-msub(Typesetting:-mi( 

    > Typesetting:-mrow(Typesetting:-mi(
    Typesetting:-mrow(Typesetting:-mi(
    Typesetting:-mrow(Typesetting:-mi(
     

    `+`(diff(p(s, z), s), `*`(mu, `*`(diff(p(s, z), z))), `-`(`*`(`/`(1, 2), `*`(`^`(sigma, 2), `*`(diff(diff(p(s, z), z), z))))), `-`(`*`(lambda, `*`(`+`(int(`*`(p(s, `+`(z, `-`(J))), `*`(omega(J))), J =... (5.3.1)
     

    • here Typesetting:-mrow(Typesetting:-mi(  is the PDF of the jump
     

    • Again, specify initial condition:
     

    > Typesetting:-mrow(Typesetting:-mi(
     

    p(0, z) = Dirac(z) (5.3.2)
     

    • Apply Fourier transform to the PDE
     

    > Typesetting:-mrow(Typesetting:-mi(
     

    `+`(`*`(`+`(`*`(`/`(1, 2), `*`(`^`(sigma, 2), `*`(`^`(xi, 2)))), `-`(`*`(lambda, `*`(fourier(omega(z), z, xi)))), `*`(I, `*`(mu, `*`(xi))), lambda), `*`(fourier(p(s, z), z, xi))), diff(fourier(p(s, z)... (5.3.3)
     

    • Maple knows  how to apply Fourier transform to convolution, and converts spatial variable into parameter. We have obtained ODE that we will solve with the given initial condition:
     

    > Typesetting:-mrow(Typesetting:-mi(
     

     

     

    `+`(`*`(`+`(`*`(`/`(1, 2), `*`(`^`(sigma, 2), `*`(`^`(xi, 2)))), `-`(`*`(lambda, `*`(fourier(omega(z), z, xi)))), `*`(I, `*`(mu, `*`(xi))), lambda), `*`(v(s))), diff(v(s), s)) = 0
    v(s) = exp(`*`(`+`(`-`(`*`(`/`(1, 2), `*`(`^`(sigma, 2), `*`(`^`(xi, 2))))), `*`(lambda, `*`(fourier(omega(z), z, xi))), `-`(`*`(`+`(I), `*`(mu, `*`(xi)))), `-`(lambda)), `*`(s)))
    fourier(p(s, z), z, xi) = exp(`*`(`+`(`-`(`*`(`/`(1, 2), `*`(`^`(sigma, 2), `*`(`^`(xi, 2))))), `*`(lambda, `*`(fourier(omega(z), z, xi))), `-`(`*`(`+`(I), `*`(mu, `*`(xi)))), `-`(lambda)), `*`(s))) (5.3.4)
     

    • We will try to invert it back to retrieve the original function
     

    > Typesetting:-mrow(Typesetting:-mi(
     

    p(s, z) = `+`(`/`(`*`(`/`(1, 2), `*`(exp(`+`(`-`(`*`(s, `*`(lambda))))), `*`(Int(exp(`+`(`-`(`*`(`/`(1, 2), `*`(s, `*`(`^`(sigma, 2), `*`(`^`(xi, 2)))))), `*`(s, `*`(lambda, `*`(Int(`*`(omega(z), `*`(... (5.3.5)
     

    • Maple successfully finds a "closed-form" solution, which can be further simplified by specification of the jump density
     

Numerical Computation 

Monte Carlo method for standard option 

Here we demonstrate how Maple's Statistics package can be efficiently used to value European-type financial options numerically 

  • We need to define stock price process and simulation parameters:
    S[0] = 20; σ=25%; time = 1Y, time bucket = T/N = 1/100; number of stock price simulations = 1000
 

 

> Typesetting:-mrow(Typesetting:-mi(
Typesetting:-mrow(Typesetting:-mi(
Typesetting:-mrow(Typesetting:-mi(
Typesetting:-mrow(Typesetting:-mi(
Typesetting:-mrow(Typesetting:-mi(
Typesetting:-mrow(Typesetting:-mi(
Typesetting:-mrow(Typesetting:-mi(
Typesetting:-mrow(Typesetting:-mi(
Typesetting:-mrow(Typesetting:-mi(
Typesetting:-mrow(Typesetting:-mi(
Typesetting:-mrow(Typesetting:-mi(
Typesetting:-mrow(Typesetting:-mi(
Typesetting:-mrow(Typesetting:-mi(
Typesetting:-mrow(Typesetting:-mi(
Typesetting:-mrow(Typesetting:-mi(
Typesetting:-mrow(Typesetting:-mi(
Typesetting:-mrow(Typesetting:-mi(
Typesetting:-mrow(Typesetting:-mi(
Typesetting:-mrow(Typesetting:-mi(
 

 

Plot_2d
.8271838676 (6.1.1)
 

Monte Carlo method with stochastic volatility 

  • We now allow the volatility of a financial product to follow its own stochastic process - correlated with the underlying security:
 

  • We assume that the volatility of the stock σ follows driftless Brownian motion with constant volatility parameter η
 

 

> Typesetting:-mrow(Typesetting:-mi(
Typesetting:-mrow(Typesetting:-mi(
Typesetting:-mrow(Typesetting:-mi(
Typesetting:-mrow(Typesetting:-mi(
Typesetting:-mrow(Typesetting:-mi(
Typesetting:-mrow(Typesetting:-mi(
Typesetting:-mrow(Typesetting:-mi(
Typesetting:-mrow(Typesetting:-mi(
Typesetting:-mrow(Typesetting:-mi(
Typesetting:-mrow(Typesetting:-mi(
Typesetting:-mrow(Typesetting:-mi(
Typesetting:-mrow(Typesetting:-mi(
Typesetting:-mrow(Typesetting:-mi(
Typesetting:-mrow(Typesetting:-mi(
Typesetting:-mrow(Typesetting:-mi(
Typesetting:-mrow(Typesetting:-mi(
Typesetting:-mrow(Typesetting:-mi(
Typesetting:-mrow(Typesetting:-mi(
Typesetting:-mrow(Typesetting:-mi(
Typesetting:-mrow(Typesetting:-mi(
Typesetting:-mrow(Typesetting:-mi(
Typesetting:-mrow(Typesetting:-mi(
Typesetting:-mrow(Typesetting:-mi(
Typesetting:-mrow(Typesetting:-mi(
Typesetting:-mrow(Typesetting:-mi(
Typesetting:-mrow(Typesetting:-mi(
Typesetting:-mrow(Typesetting:-mi(
Typesetting:-mrow(Typesetting:-mi(
 

 

Plot_2d
.8542778396 (6.2.1)
 

Normal option with stochastic volatility - numerical integration 

 

Here we show how Maple's numerical integration can be efficiently applied to solve the option pricing when the volatility itself is stochastic 

  • We define the underlying price process as Bachelier normal process with drift μ and stochastic volatility σ[T]
 

  • We also assume that the volatility follows a geometric Brownian motion with drift λ and constant diffusion parameter η
 

  • Two Wiener process Typesetting:-mrow(Typesetting:-mi( are correlated with coefficient ρ⇒ the underlying density is bi-variate normal 

     

    > Typesetting:-mrow(Typesetting:-mi(
    Typesetting:-mrow(Typesetting:-mi(
    Typesetting:-mrow(Typesetting:-mi(
    Typesetting:-mrow(Typesetting:-mi(
     

     

     

    `+`(X[0], `*`(mu, `*`(T)), `*`(sigma[T], `*`(`^`(T, `/`(1, 2)), `*`(y))))
    `*`(sigma[0], `*`(exp(`+`(`*`(`+`(lambda, `-`(`*`(`/`(1, 2), `*`(`^`(eta, 2))))), `*`(T)), `*`(eta, `*`(`^`(T, `/`(1, 2)), `*`(w)))))))
    proc (x, y) options operator, arrow; `+`(`/`(`*`(`/`(1, 2), `*`(exp(`+`(`-`(`/`(`*`(`+`(`*`(`^`(x, 2)), `-`(`*`(2, `*`(rho, `*`(x, `*`(y))))), `*`(`^`(y, 2)))), `*`(`+`(2, `-`(`*`(2, `*`(`^`(rho, 2)))... (6.3.1)
     

    • Determine the critical value for the underlying process:
     

    > Typesetting:-mrow(Typesetting:-mi(
     

     

    `+`(`-`(`/`(`*`(`+`(X[0], `*`(mu, `*`(T)), `-`(K))), `*`(sigma[0], `*`(exp(`+`(`*`(T, `*`(lambda)), `-`(`*`(`/`(1, 2), `*`(T, `*`(`^`(eta, 2))))), `*`(eta, `*`(`^`(T, `/`(1, 2)), `*`(w))))), `*`(`^`(T...
    proc (z) options operator, arrow; `if`(z = C, `+`(X[T], `-`(K)), `+`(K, `-`(X[T]))) end proc (6.3.2)
     

    • Write down the option formula - example using Put Option:
     

    > Typesetting:-mrow(Typesetting:-mi(
     

    Int(Int(`+`(`/`(`*`(`/`(1, 2), `*`(`+`(K, `-`(X[0]), `-`(`*`(mu, `*`(T))), `-`(`*`(sigma[0], `*`(exp(`+`(`*`(`+`(lambda, `-`(`*`(`/`(1, 2), `*`(`^`(eta, 2))))), `*`(T)), `*`(eta, `*`(`^`(T, `/`(1, 2))... (6.3.3)
     

    • Evaluate the Put option numerically, using Maple's numerical integration techniques:
     

    > Typesetting:-mrow(Typesetting:-mi(
    Typesetting:-mrow(Typesetting:-mi(
    Typesetting:-mrow(Typesetting:-mi(
    Typesetting:-mrow(Typesetting:-mi(
    Typesetting:-mrow(Typesetting:-mi(
    Typesetting:-mrow(Typesetting:-mi(
     

     

    4.692764255
    5.625 (6.3.4)
     

    • Although we derived the option price numerically, we can still use Maple to calculate for us option sensitivities, for example Delta
     

    > Typesetting:-mrow(Typesetting:-mi(
     

    Int(`+`(Int(`+`(`-`(`/`(`*`(`/`(1, 2), `*`(exp(`+`(`-`(`/`(`*`(`+`(`*`(`^`(y, 2)), `-`(`*`(2, `*`(rho, `*`(y, `*`(w))))), `*`(`^`(w, 2)))), `*`(`+`(2, `-`(`*`(2, `*`(`^`(rho, 2)))))))))))), `*`(Pi, `*...
    Int(`+`(Int(`+`(`-`(`/`(`*`(`/`(1, 2), `*`(exp(`+`(`-`(`/`(`*`(`+`(`*`(`^`(y, 2)), `-`(`*`(2, `*`(rho, `*`(y, `*`(w))))), `*`(`^`(w, 2)))), `*`(`+`(2, `-`(`*`(2, `*`(`^`(rho, 2)))))))))))), `*`(Pi, `*...
    (6.3.5)
     

    > Typesetting:-mrow(Typesetting:-mi(
     

    -0.3212038968e-1 (6.3.6)
     

Numerical PDE method 

Standard Black-Scholes approach 

 

Define the drift and diffusion parameters of BS PDE: 

 

> Typesetting:-mrow(Typesetting:-mi(
 

`+`(diff(F(tau, S), tau), `*`(r, `*`(S, `*`(diff(F(tau, S), S)))), `*`(`/`(1, 2), `*`(`^`(sigma, 2), `*`(`^`(S, 2), `*`(diff(diff(F(tau, S), S), S))))), `-`(`*`(r, `*`(F(tau, S))))) = 0 (6.4.1.1)
 

Specify the numerical values and Initial / Boundary conditions
 

> Typesetting:-mrow(Typesetting:-mi(
Typesetting:-mrow(Typesetting:-mi(
 

{(D[2](F))(tau, .3) = 1, (D[2](F))(tau, 0) = 0, F(1, S) = piecewise(`<=`(0.65e-1, S), `+`(S, `-`(0.65e-1)))} (6.4.1.2)
 

Solve the PDE numerically 

> Typesetting:-mrow(Typesetting:-mi(
 

module () local INFO; export plot, plot3d, animate, value, settings; option `Copyright (c) 2001 by Waterloo Maple Inc. All rights reserved.`; end module (6.4.1.3)
 

Visualize the result: 

 

> Typesetting:-mrow(Typesetting:-mi(
 

 

Plot
[tau = .5, S = 0.5e-1, F(tau, S) = 0.228589594471521104e-2] (6.4.1.4)
 

Alternative PDE process 

 

  • Let's examine the square-root process for security S:     Typesetting:-mrow(Typesetting:-mi(
 

> Typesetting:-mrow(Typesetting:-mi(
 

`+`(diff(F(tau, S), tau), `*`(a, `*`(`+`(G, `-`(S)), `*`(diff(F(tau, S), S)))), `*`(`/`(1, 2), `*`(`^`(sigma, 2), `*`(S, `*`(diff(diff(F(tau, S), S), S))))), `-`(`*`(r, `*`(F(tau, S))))) = 0 (6.4.2.1)
 

  • Define parameters values and IBCs and solve PDE
 

> Typesetting:-mrow(Typesetting:-mi(
Typesetting:-mrow(Typesetting:-mi(
 

{(D[2](F))(tau, .3) = 1, (D[2](F))(tau, 0) = 0, F(1, S) = piecewise(`<=`(0.65e-1, S), `+`(S, `-`(0.65e-1)))} (6.4.2.2)
 

> Typesetting:-mrow(Typesetting:-mi(
 

module () local INFO; export plot, plot3d, animate, value, settings; option `Copyright (c) 2001 by Waterloo Maple Inc. All rights reserved.`; end module (6.4.2.3)
 

  • Visualize the results
 

> Typesetting:-mrow(Typesetting:-mi(
Typesetting:-mrow(Typesetting:-mi(
Typesetting:-mrow(Typesetting:-mi(
 

 

Plot
[tau = .1, S = 0.5e-1, F(tau, S) = 0.146792422955787998e-1] (6.4.2.4)
 

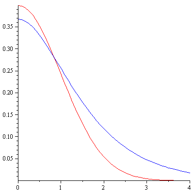
  • Note the difference in option profile at option maturity Typesetting:-mrow(Typesetting:-mi([time value = 0], and on inception τ = 0:: → full benefits of option time value.
 

Data Analysis 

  • Maple has a broad range of data fitting routines to analyze time series
 

  • This particular example focuses on relationship between real and nominal rates in a hypothetical economy
 

> Typesetting:-mrow(Typesetting:-mi(
Typesetting:-mrow(Typesetting:-mi(
Typesetting:-mrow(Typesetting:-mi(
Typesetting:-mrow(Typesetting:-mi(
Typesetting:-mrow(Typesetting:-mi(
Typesetting:-mrow(Typesetting:-mi(
Typesetting:-mrow(Typesetting:-mi(
Typesetting:-mrow(Typesetting:-mi(
Typesetting:-mrow(Typesetting:-mi(
Typesetting:-mrow(Typesetting:-mi(
Typesetting:-mrow(Typesetting:-mi(
Typesetting:-mrow(Typesetting:-mi(
Typesetting:-mrow(Typesetting:-mi(
Typesetting:-mrow(Typesetting:-mi(
Typesetting:-mrow(Typesetting:-mi(
Typesetting:-mrow(Typesetting:-mi(
Typesetting:-mrow(Typesetting:-mi(
Typesetting:-mrow(Typesetting:-mi(
Typesetting:-mrow(Typesetting:-mi(
Typesetting:-mrow(Typesetting:-mi(
Typesetting:-mrow(Typesetting:-mi(
Typesetting:-mrow(Typesetting:-mi(
Typesetting:-mrow(Typesetting:-mi(
Typesetting:-mrow(Typesetting:-mi(
Typesetting:-mrow(Typesetting:-mi(
Typesetting:-mrow(Typesetting:-mi(
Typesetting:-mrow(Typesetting:-mi(
Typesetting:-mrow(Typesetting:-mi(
Typesetting:-mrow(Typesetting:-mi(
Typesetting:-mrow(Typesetting:-mi(
Typesetting:-mrow(Typesetting:-mi(
Typesetting:-mrow(Typesetting:-mi(
Typesetting:-mrow(Typesetting:-mi(
Typesetting:-mrow(Typesetting:-mi(
Typesetting:-mrow(Typesetting:-mi(
Typesetting:-mrow(Typesetting:-mi(
Typesetting:-mrow(Typesetting:-mi(
Typesetting:-mrow(Typesetting:-mi(
Typesetting:-mrow(Typesetting:-mi(
Typesetting:-mrow(Typesetting:-mi(
Typesetting:-mrow(Typesetting:-mi(
Typesetting:-mrow(Typesetting:-mi(
Typesetting:-mrow(Typesetting:-mi(
Typesetting:-mrow(Typesetting:-mi(
Typesetting:-mrow(Typesetting:-mi(
Typesetting:-mrow(Typesetting:-mi(
Typesetting:-mrow(Typesetting:-mi(
Typesetting:-mrow(Typesetting:-mi(
Typesetting:-mrow(Typesetting:-mi(
Typesetting:-mrow(Typesetting:-mi(
Typesetting:-mrow(Typesetting:-mi(
Typesetting:-mrow(Typesetting:-mi(
Typesetting:-mrow(Typesetting:-mi(
Typesetting:-mrow(Typesetting:-mi(
Typesetting:-mrow(Typesetting:-mi(
Typesetting:-mrow(Typesetting:-mi(
Typesetting:-mrow(Typesetting:-mi(
Typesetting:-mrow(Typesetting:-mi(
Typesetting:-mrow(Typesetting:-mi(
Typesetting:-mrow(Typesetting:-mi(
Typesetting:-mrow(Typesetting:-mi(
Typesetting:-mrow(Typesetting:-mi(
Typesetting:-mrow(Typesetting:-mi(
Typesetting:-mrow(Typesetting:-mi(
Typesetting:-mrow(Typesetting:-mi(
Typesetting:-mrow(Typesetting:-mi(
Typesetting:-mrow(Typesetting:-mi(
Typesetting:-mrow(Typesetting:-mi(
 

> Typesetting:-mrow(Typesetting:-mi(
 

 

Typesetting:-mrow(Typesetting:-mverbatim(
`:=`(YVal, Typesetting:-mfenced(Typesetting:-mtable(Typesetting:-mtr(Typesetting:-mtd(Typesetting:-mrow(Typesetting:-mi( (7.1)
 

We use Maple's Statistics package to test various regression models on the given set of data 

  • Model 1:    Logarithmic regression:     Typesetting:-mrow(Typesetting:-mi(
 

  • Model 2:    User-defined regression:   Typesetting:-mrow(Typesetting:-mi(
 

  • Model 3:    Polynomial model of 4-th order:   Typesetting:-mrow(Typesetting:-mi(
 

 

Selection of regression models is arbitrary and many other model combinations are feasible. 

 

  • Maple finds least-square parameters of given models easily...
 

> Typesetting:-mrow(Typesetting:-mi(
Typesetting:-mrow(Typesetting:-mi(
Typesetting:-mrow(Typesetting:-mi(
Typesetting:-mrow(Typesetting:-mi(
Typesetting:-mrow(Typesetting:-mi(
Typesetting:-mrow(Typesetting:-mi(
Typesetting:-mrow(Typesetting:-mi(
 

 

 

proc (t) options operator, arrow; `+`(.127884344807016880, `*`(0.345876905816814226e-1, `*`(ln(t)))) end proc
proc (t) options operator, arrow; `+`(`-`(2383.83334182919270), `*`(581.332888859433410, `*`(sin(t))), `-`(`*`(155.366854107273468, `*`(`^`(t, `/`(1, 2))))), `*`(2395.50689217299442, `*`(`^`(cos(t), 2...
proc (t) options operator, arrow; `+`(8.75238167838167592, `-`(`*`(816.813545792213176, `*`(t))), `*`(28441.0423955694569, `*`(`^`(t, 2))), `-`(`*`(437163.715431734512, `*`(`^`(t, 3)))), `*`(2503714.4... (7.2)
 

  • How good is our fit?
 

  • Maple can calculates the required "goodness-of-fit" statistics for us....
 

> Typesetting:-mrow(Typesetting:-mi(
 

module () export Results, Settings; end module (7.3)
 

> Typesetting:-mrow(Typesetting:-mi(
 

  • Now, we want to back-test our regression models and see how each model fits the actual market data...
 

 

> Typesetting:-mrow(Typesetting:-mi(
Typesetting:-mrow(Typesetting:-mi(
Typesetting:-mrow(Typesetting:-mi(
Typesetting:-mrow(Typesetting:-mi(
Typesetting:-mrow(Typesetting:-mi(
 

Plot_2d
 

Risk Application 

In this section we examine the calculation of Value-At-Risk statistics for a small portfolio of financial instruments. 

Value-at-Risk [Value@Risk] determines how much an institution may loose over a given time (typically number of days), at pre-determined confidence level. 

Practical Approach 

  • Assume a portfolio of 5 financial instruments with volatility vector U, weight vector W and correlation matrix CM
 

> Typesetting:-mrow(Typesetting:-mi(
Typesetting:-mrow(Typesetting:-mi(
Typesetting:-mrow(Typesetting:-mi(
Typesetting:-mrow(Typesetting:-mi(
Typesetting:-mrow(Typesetting:-mi(
Typesetting:-mrow(Typesetting:-mi(
Typesetting:-mrow(Typesetting:-mi(
Typesetting:-mrow(Typesetting:-mi(
 

 

 

Typesetting:-mrow(Typesetting:-mverbatim(
Typesetting:-mrow(Typesetting:-mverbatim(
`:=`(CM, Typesetting:-mfenced(Typesetting:-mrow(Typesetting:-mtable(Typesetting:-mtr(Typesetting:-mtd(Typesetting:-mn( (8.1.1)
 

  • Determine the size of the portfolio and compute Variance-Covariance Matrix:
 

 

> Typesetting:-mrow(Typesetting:-mi(
 

`:=`(CT, Typesetting:-mfenced(Typesetting:-mrow(Typesetting:-mtable(Typesetting:-mtr(Typesetting:-mtd(Typesetting:-mn( (8.1.2)
 

  • Apply weights to obtain portfolio volatility: W' *VarCov * W
 

 

> Typesetting:-mrow(Typesetting:-mi(
 

0.162984099999999993e-1 (8.1.3)
 

  • This is the portfolio's volatility given weights and correlations shown above
 

>
 

  • We want to test the Value@Risk in non-standard fashion - by applying "fat-tail" distribution to the portfolio risk.
 

  • To estimate this impact, we will compare a tail behavior of Normal and Extreme-Value [Gumbel] distributions
 

> Typesetting:-mrow(Typesetting:-mi(
 

_R0 (8.1.4)
 

> Typesetting:-mrow(Typesetting:-mi(
 

Plot_2d
 

  • As shown on the chart above, the Gumbel density exhibits "longer" and "fatter" tail in the extreme region. This may be particularly attractive if we want to obtain Value@Risk under alternative distributional measure in non-Normal environment.
 

  • To obtain the Value@Risk measure, we will need a quantile value of a particular distribution to feed into the Value@Risk formula:
                                             
    Value@Risk = Market Exposure*Volatility*Quantile*Typesetting:-mrow(Typesetting:-mi(
 

> Typesetting:-mrow(Typesetting:-mi(
 

 

4.600149227
2.326347874 (8.1.5)
 

We see that the quantile of Gumbel density at 99% confidence level is almost double of that of standard normal density: 

Example:  Market exposure = 100 million, t= 10 Days 

 

> Typesetting:-mrow(Typesetting:-mi(
Typesetting:-mrow(Typesetting:-mi(
Typesetting:-mrow(Typesetting:-mi(
 

 

 

 

100000000
`+`(`*`(288365.8391, `*`(`^`(26, `/`(1, 2)))))
`+`(`*`(145829.8902, `*`(`^`(26, `/`(1, 2)))))
726793.5851 (8.1.6)
 

The difference in the risk measure is significant:  

  • Under extreme-value assumption, the VaR figure is higher by 727,000 than the measure suggested by the standard market approach
 

Theoretical Approach 

  • How can VaR theory enhance our Value@Risk calculation?
 

  • Apart from standard VaR measure, we may be interested in "Incremental" VaR - i.e. changes in VaR measure due to variability of input
 

  • It is quite legitimate to ask a question: "By how much my VaR is going to change if a security's volatility, weight or correlation changes?"
 

  • Define 3-security portfolio with weight vector Typesetting:-mrow(Typesetting:-mi( and covariance matrix Typesetting:-mrow(Typesetting:-mi(
 

 

> Typesetting:-mrow(Typesetting:-mi(
 

 

 

Typesetting:-mrow(Typesetting:-mverbatim(
Typesetting:-mrow(Typesetting:-mverbatim(
`:=`(cmat, Typesetting:-mfenced(Typesetting:-mrow(Typesetting:-mtable(Typesetting:-mtr(Typesetting:-mtd(Typesetting:-mrow(Typesetting:-msubsup(Typesetting:-mi( (8.2.1)
 

> Typesetting:-mrow(Typesetting:-mi(
 

`+`(`*`(v[1], `*`(`+`(`*`(v[1], `*`(`^`(sigma[1], 2))), `*`(v[2], `*`(sigma[1], `*`(sigma[2], `*`(rho[1, 2])))), `*`(v[3], `*`(sigma[1], `*`(sigma[3], `*`(rho[1, 3]))))))), `*`(v[2], `*`(`+`(`*`(v[1],... (8.2.2)
 

Having determined the theoretical portfolio's volatility, we can obtain comparative static for the VaR behavior: 

  • By how much will VaR change if volatility of the Asset[1] changes?
 

  • By how much will VaR change if weight of Asset[1] changes?
 

  • How VaR will be affected if correlation between Asset[1] and Asset[2] changes?
 

> Typesetting:-mrow(Typesetting:-mi(
 

 

 

`+`(`*`(v[1], `*`(`+`(`*`(2, `*`(v[1], `*`(sigma[1]))), `*`(v[2], `*`(sigma[2], `*`(rho[1, 2]))), `*`(v[3], `*`(sigma[3], `*`(rho[1, 3])))))), `*`(v[2], `*`(v[1], `*`(sigma[2], `*`(rho[1, 2])))), `*`(...
`+`(`*`(2, `*`(v[1], `*`(`^`(sigma[1], 2)))), `*`(2, `*`(v[2], `*`(sigma[1], `*`(sigma[2], `*`(rho[1, 2]))))), `*`(2, `*`(v[3], `*`(sigma[1], `*`(sigma[3], `*`(rho[1, 3]))))))
`+`(`*`(2, `*`(v[1], `*`(v[2], `*`(sigma[1], `*`(sigma[2])))))) (8.2.3)
 

Conclusion 

  • The purpose of this document is to show that Maple is a versatile tool that meets various needs of finance professionals in arbitrary level of complexity. The selection of problems demonstrates just small universe of potential applications of the product in the real-life environment, however actual usage in the finance industry is virtually unlimited. Maple's symbolic manipulation and powerful numerical computation combined with excellent visualization tools make the product an efficient and robust tool for model design, test and validation, however other areas can be accommodated within this framework in equally effective manner.
 

 

Legal Notice: The copyright for this application is owned by the author. Neither Maplesoft nor the author are responsible for any errors contained within and are not liable for any damages resulting from the use of this material. This application is intended to demonstrate the use of Maple to solve particular set of problems.It has been made available for product evaluation purposes only and may not be used in any other context without the express permission of Maplesoft and/or author.  

Image