Differentialgleichungen in der (Schul-) Physik
Quelle
Dateiname: dgphysik.mws Dateigre: 114 KB Name: Jan Kstle Schule: Isolde-Kurz-Gymnasium Klasse: 13 Datum: 16.05.99 Kategorie: Anwendungen / Physik Thema: Differentialgleichungen in der (Schul-) Physik Stichwrter: Selbstinduktion, Elektromagnetische Schwingungen, Schwingkreis, Ladevorgang, Kondensator, Differentialgleichung, Richtungsfeld Kurzbeschreibung: Anwendungen von Differentialgleichungen in der Physik; bei der Selbtstinduktion, bei elektromagnetischen Schwingungen und beim Ladevorgang eines Plattenkondensators.
Selbstinduktion einer Spule
beim Einschaltvorgang
Versuchsbeschreibung: eine Spule wird an eine Stromquelle angeschlossen.
Die Stromstrke, also auch die Gesamtspannung, steigt nicht sofort auf den Wert nach OHM, sondern langsamer.
Die Induktionsspannung, die nach LENZ auftritt, ist so gerichtet, dass die Induktionsursache, also der Aufbau des B-Feldes, gehemmt wird. Die Induktionsspannung ist also umgekehrt gepolt wie die auen angelegte Spannung.
So ergibt sich folgende DGL:
-> .
Die Differentialgleichung lautet also:
Richtungsfeld:
Lsen der Differentialgleichung:
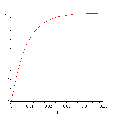
Grenzwert fr .
Der Grenzwert ist die Spannung, die nach dem OHMschen Gesetz erreicht wird.
Schaubild fr die Stromstrke I beim Einschaltvorgang
beim Ausschaltvorgang
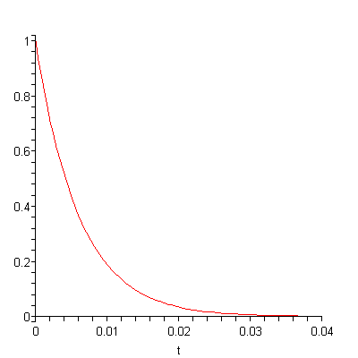
Versuchsbeschreibung: eine Spule wird von einer Stromquelle getrennt. Der Vorgang verluft analog zum Einschaltvorgang, nur umgekehrt, dass heit die Spannung fllt nicht sofort auf Null.
Die Induktionsspannung ist so gerichtet, um die Induktionsursache, also das Zusammenbrechen des B-Feldes zu verhindern. Die Induktionsspannung ist also in die gleich gepolt wie die von auen angelegte Spannung, die aber abgtrennt wird.
Es ergibt sich folgende DGL:
Differentialgleichung:
Lsen der DGL
Schaubild fr die Stromstrke beim Ausschaltvorgang in Abhngigkeit von der Zeit
Gleichzeitige Darstellung des Ein- und Ausschaltvorgangs
Versuch: Die Spule wird an eine Quelle angeschlossen, die eine Rechteckspannung erzeugt.
Die beiden Funktionen fr den Ein- und Ausschaltvorgang
nderung der Eigeninduktivitt L verndert die Schnelligkeit des Spannungsaufbaus und -abfalls.
Elektromagnetische Schwingungen - 'Schwingkreis'
Die Elektromagnetischen Schwingungen werden durch einen Plattenkondensator und eine Spule erzeugt, an die eine Spannung angelegt wurde. Die Dmpfung wird hier nicht mit einbezogen.
Spannung am Kondensator: , Spannung an der Spule: .
Fr erhlt man die Gleichung: . Da ergibt sich die DGL:
.
Da hier die zweite Ableitung vorkommt, werden zwei Anfangsbedingungen bentigt (zwei Integrationskonstanten).
Die Differentialgleichung:
Anfangsbedingungen
Lsen der DGL:
Schaubild fr die Elektromagnetische Schwingung
Ladevorgnge beim Kondensator
Aufladung eines des Plattenkondensators ber einen Widerstand
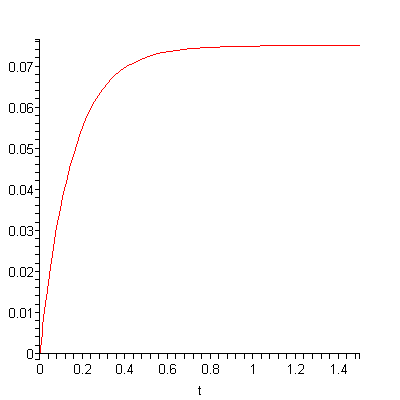
Versuchsbeschreibung: Ein Kondensator und ein Widerstand werden in Reihe geschaltet und an eine Stromquelle angeschlossen. Die gesamte angelegte Spannung setzt sich dann aus der Spannung die am Widerstand abfllt und der Spannung am Kondensator zusammen: -> . Fr J(t) gilt: .
Es ergibt sich also folgende Differentialgleichung:
Richtungsfeld fr die DGL
Anfangsbedingung:
Schaubild fr die Aufladung des Plattenkondensators in Abhngigkeit von der Zeit