Application Center - Maplesoft

App Preview:

Fracture Propogation in the Internal Pressurized Vessel

You can switch back to the summary page by clicking here.

Learn about Maple
Download Application


FRACTURE PROPAGATION IN      

THE INTERNAL PRESSURIZED VESSEL  .  

                                                                                                                  by CO.   H . TRAN . 

   

                                                                                                              MMPC      HCMC   

                                                                                                                    Vietnam                                                                                        coth123@math.com   &  cohtran@math.com                                                                                                                       Copyright  2009                                                                                                           November  06   2009  -------------------------------------------------------------------------------------------------------------------------------------------------------------------------------------------------------------------- ** Abstract  :  

-Calculating the maximum value Pmax that causes the fracture propagation while applying the internal static pressure . -Evaluating the time-limit for applying the continous / discrete form of internal dynamic pressure for the round metal vessel under conditions given  by series expansion and curve -fitting method . ** Subjects:  Fracture Mechanics , The stress intensity factor  KI  .  

--------------------------------------------------------------------------------------------------------------------------------------------------------------------------------------------------------------------Introduction This worksheet demonstrates Maple's  capabilities in estimating the maximum pressure and the time-limit for applying static or dynamic pressure on the surface of a round metal vessel which has an internal semi-elliptical surface crack  .                                     All rights reserved.  Copying or transmitting of this material without the permission of the authors is not allowed .  

 

-------------------------------------------------------------------------------------------------------------------------------------------------------------------------------------------------------------------- 

 

1.  Modeling the problem 

 

 

We consider the round metal vessel with parameters given :  

 

a : one-half crack depth (mm) ; B : thickness of vessel cm) ; c : one-half crack length (mm) ; d :  internal diameter(m) ; P : internal pressure (MPa) . 

 

 

Plot_2dPlot_2d 

 

Image 

>  
 

>  
 

 

2. Technical  basis and calculation formulas 

 

Depending on the principle of superposition , the total stress intensity factor will be determined by :   

 

   =     

 

After calculating ,  can be rewritten in the form :       

 

  

Use the formulas of hoop stress :    and    ,  we find the value of correction factor α  ,    consequently it gives the total stress intensity     . Because the critical crack length is defined by :   we may conclude that the maximum crack length has a interactive relation with the stress intensity factor     .  

 

Following is the table which shows temperature mechanical properties for some materials used in engineering design .  

 

Table 1. 

 

 

 

 

 

 

 

 

 

 

 

 

 

 

 

 

 

 

 

 

 

 

 

 

 

 

 

 

 

 

 

 

 

 

 

 

 

 

 

 

 

 

 

 

 

 

 

 

 

 

 

 

 

 

 

 

 

 

 

 

 

 

 

 

 

 

 

 

 

 

 

 

3.  Construct algorithms for applications 

 

Here the author will present two procedures that are used to calculate the maximum pressure  ( Pmax  ) causing the fracture propagation and estimate the limitation of time while applying the continous or discrete internal pressure functions for the round metal vessel under the given constraints .  

 

3.1 Calculating the maximum pressure : 

 

The matrix A below is used to define the mechanical properties of each type of metal which is required for engineering design .   

 

 

 

the data of  problem will be entered into the procedure with the instructions below  

a1 : one-half crack depth (mm) ,  

B1 : thickness of vessel cm) , 

c1 : one-half crack length (mm) , 

d1 :  internal diameter(m)  , 

P1 : internal pressure (MPa)  , 

type1 : type of material ( inserted in the form of an element of the matrix  A  i.e  A [k][i]   )  , 

k : the kth row ( see table 1. ) . 

 

 

>




 

(1)
 

> `assign`(pressure[Max], proc (a1, B1, c1, d1, P1, type1, k) local i, s, anew, cnew, Bnew, sigma, sigma1, alpha1, alphax, P, Q, Q1, K, KI1, KIC; with(plots, implicitplot); print(
`assign`(pressure[Max], proc (a1, B1, c1, d1, P1, type1, k) local i, s, anew, cnew, Bnew, sigma, sigma1, alpha1, alphax, P, Q, Q1, K, KI1, KIC; with(plots, implicitplot); print(
`assign`(pressure[Max], proc (a1, B1, c1, d1, P1, type1, k) local i, s, anew, cnew, Bnew, sigma, sigma1, alpha1, alphax, P, Q, Q1, K, KI1, KIC; with(plots, implicitplot); print(
`assign`(pressure[Max], proc (a1, B1, c1, d1, P1, type1, k) local i, s, anew, cnew, Bnew, sigma, sigma1, alpha1, alphax, P, Q, Q1, K, KI1, KIC; with(plots, implicitplot); print(
`assign`(pressure[Max], proc (a1, B1, c1, d1, P1, type1, k) local i, s, anew, cnew, Bnew, sigma, sigma1, alpha1, alphax, P, Q, Q1, K, KI1, KIC; with(plots, implicitplot); print(
`assign`(pressure[Max], proc (a1, B1, c1, d1, P1, type1, k) local i, s, anew, cnew, Bnew, sigma, sigma1, alpha1, alphax, P, Q, Q1, K, KI1, KIC; with(plots, implicitplot); print(
`assign`(pressure[Max], proc (a1, B1, c1, d1, P1, type1, k) local i, s, anew, cnew, Bnew, sigma, sigma1, alpha1, alphax, P, Q, Q1, K, KI1, KIC; with(plots, implicitplot); print(
`assign`(pressure[Max], proc (a1, B1, c1, d1, P1, type1, k) local i, s, anew, cnew, Bnew, sigma, sigma1, alpha1, alphax, P, Q, Q1, K, KI1, KIC; with(plots, implicitplot); print(
`assign`(pressure[Max], proc (a1, B1, c1, d1, P1, type1, k) local i, s, anew, cnew, Bnew, sigma, sigma1, alpha1, alphax, P, Q, Q1, K, KI1, KIC; with(plots, implicitplot); print(
`assign`(pressure[Max], proc (a1, B1, c1, d1, P1, type1, k) local i, s, anew, cnew, Bnew, sigma, sigma1, alpha1, alphax, P, Q, Q1, K, KI1, KIC; with(plots, implicitplot); print(
`assign`(pressure[Max], proc (a1, B1, c1, d1, P1, type1, k) local i, s, anew, cnew, Bnew, sigma, sigma1, alpha1, alphax, P, Q, Q1, K, KI1, KIC; with(plots, implicitplot); print(
`assign`(pressure[Max], proc (a1, B1, c1, d1, P1, type1, k) local i, s, anew, cnew, Bnew, sigma, sigma1, alpha1, alphax, P, Q, Q1, K, KI1, KIC; with(plots, implicitplot); print(
`assign`(pressure[Max], proc (a1, B1, c1, d1, P1, type1, k) local i, s, anew, cnew, Bnew, sigma, sigma1, alpha1, alphax, P, Q, Q1, K, KI1, KIC; with(plots, implicitplot); print(
`assign`(pressure[Max], proc (a1, B1, c1, d1, P1, type1, k) local i, s, anew, cnew, Bnew, sigma, sigma1, alpha1, alphax, P, Q, Q1, K, KI1, KIC; with(plots, implicitplot); print(
`assign`(pressure[Max], proc (a1, B1, c1, d1, P1, type1, k) local i, s, anew, cnew, Bnew, sigma, sigma1, alpha1, alphax, P, Q, Q1, K, KI1, KIC; with(plots, implicitplot); print(
`assign`(pressure[Max], proc (a1, B1, c1, d1, P1, type1, k) local i, s, anew, cnew, Bnew, sigma, sigma1, alpha1, alphax, P, Q, Q1, K, KI1, KIC; with(plots, implicitplot); print(
`assign`(pressure[Max], proc (a1, B1, c1, d1, P1, type1, k) local i, s, anew, cnew, Bnew, sigma, sigma1, alpha1, alphax, P, Q, Q1, K, KI1, KIC; with(plots, implicitplot); print(
`assign`(pressure[Max], proc (a1, B1, c1, d1, P1, type1, k) local i, s, anew, cnew, Bnew, sigma, sigma1, alpha1, alphax, P, Q, Q1, K, KI1, KIC; with(plots, implicitplot); print(
`assign`(pressure[Max], proc (a1, B1, c1, d1, P1, type1, k) local i, s, anew, cnew, Bnew, sigma, sigma1, alpha1, alphax, P, Q, Q1, K, KI1, KIC; with(plots, implicitplot); print(
`assign`(pressure[Max], proc (a1, B1, c1, d1, P1, type1, k) local i, s, anew, cnew, Bnew, sigma, sigma1, alpha1, alphax, P, Q, Q1, K, KI1, KIC; with(plots, implicitplot); print(
`assign`(pressure[Max], proc (a1, B1, c1, d1, P1, type1, k) local i, s, anew, cnew, Bnew, sigma, sigma1, alpha1, alphax, P, Q, Q1, K, KI1, KIC; with(plots, implicitplot); print(
`assign`(pressure[Max], proc (a1, B1, c1, d1, P1, type1, k) local i, s, anew, cnew, Bnew, sigma, sigma1, alpha1, alphax, P, Q, Q1, K, KI1, KIC; with(plots, implicitplot); print(
`assign`(pressure[Max], proc (a1, B1, c1, d1, P1, type1, k) local i, s, anew, cnew, Bnew, sigma, sigma1, alpha1, alphax, P, Q, Q1, K, KI1, KIC; with(plots, implicitplot); print(
`assign`(pressure[Max], proc (a1, B1, c1, d1, P1, type1, k) local i, s, anew, cnew, Bnew, sigma, sigma1, alpha1, alphax, P, Q, Q1, K, KI1, KIC; with(plots, implicitplot); print(
`assign`(pressure[Max], proc (a1, B1, c1, d1, P1, type1, k) local i, s, anew, cnew, Bnew, sigma, sigma1, alpha1, alphax, P, Q, Q1, K, KI1, KIC; with(plots, implicitplot); print(
`assign`(pressure[Max], proc (a1, B1, c1, d1, P1, type1, k) local i, s, anew, cnew, Bnew, sigma, sigma1, alpha1, alphax, P, Q, Q1, K, KI1, KIC; with(plots, implicitplot); print(
`assign`(pressure[Max], proc (a1, B1, c1, d1, P1, type1, k) local i, s, anew, cnew, Bnew, sigma, sigma1, alpha1, alphax, P, Q, Q1, K, KI1, KIC; with(plots, implicitplot); print(
`assign`(pressure[Max], proc (a1, B1, c1, d1, P1, type1, k) local i, s, anew, cnew, Bnew, sigma, sigma1, alpha1, alphax, P, Q, Q1, K, KI1, KIC; with(plots, implicitplot); print(
`assign`(pressure[Max], proc (a1, B1, c1, d1, P1, type1, k) local i, s, anew, cnew, Bnew, sigma, sigma1, alpha1, alphax, P, Q, Q1, K, KI1, KIC; with(plots, implicitplot); print(
`assign`(pressure[Max], proc (a1, B1, c1, d1, P1, type1, k) local i, s, anew, cnew, Bnew, sigma, sigma1, alpha1, alphax, P, Q, Q1, K, KI1, KIC; with(plots, implicitplot); print(
`assign`(pressure[Max], proc (a1, B1, c1, d1, P1, type1, k) local i, s, anew, cnew, Bnew, sigma, sigma1, alpha1, alphax, P, Q, Q1, K, KI1, KIC; with(plots, implicitplot); print(
`assign`(pressure[Max], proc (a1, B1, c1, d1, P1, type1, k) local i, s, anew, cnew, Bnew, sigma, sigma1, alpha1, alphax, P, Q, Q1, K, KI1, KIC; with(plots, implicitplot); print(
`assign`(pressure[Max], proc (a1, B1, c1, d1, P1, type1, k) local i, s, anew, cnew, Bnew, sigma, sigma1, alpha1, alphax, P, Q, Q1, K, KI1, KIC; with(plots, implicitplot); print(
`assign`(pressure[Max], proc (a1, B1, c1, d1, P1, type1, k) local i, s, anew, cnew, Bnew, sigma, sigma1, alpha1, alphax, P, Q, Q1, K, KI1, KIC; with(plots, implicitplot); print(
`assign`(pressure[Max], proc (a1, B1, c1, d1, P1, type1, k) local i, s, anew, cnew, Bnew, sigma, sigma1, alpha1, alphax, P, Q, Q1, K, KI1, KIC; with(plots, implicitplot); print(
`assign`(pressure[Max], proc (a1, B1, c1, d1, P1, type1, k) local i, s, anew, cnew, Bnew, sigma, sigma1, alpha1, alphax, P, Q, Q1, K, KI1, KIC; with(plots, implicitplot); print(
`assign`(pressure[Max], proc (a1, B1, c1, d1, P1, type1, k) local i, s, anew, cnew, Bnew, sigma, sigma1, alpha1, alphax, P, Q, Q1, K, KI1, KIC; with(plots, implicitplot); print(
`assign`(pressure[Max], proc (a1, B1, c1, d1, P1, type1, k) local i, s, anew, cnew, Bnew, sigma, sigma1, alpha1, alphax, P, Q, Q1, K, KI1, KIC; with(plots, implicitplot); print(
 

 

 

 

Example 3.1.1    

 

Consider  a  round vessel with technical data below : 

one-half crack depth  a = 5.5mm  ;  thickness of vessel  B = 20cm  ;  one-half crack length  c = 4.5mm  ;  

internal diameter  d  =  0.5m  ;  internal pressure  P  = 362 MPa  ;  type :  AISI 4340  2    i.e  A[6][1] 

Calculate : 

a. The stress intensity factor  KI . 

b.The maximum static pressure that would cause the facture propagation .  

Compare the  total stress intensity factor KI   and KIc ( see table 1. ) and give your conclusion . 

 

Solution : 

Run the procedure *   

 

 

> pressure[Max](5.5, 20, 4.5, .5, 362, A[6][1], 6); 1
 

 

 

 

 

 

 

 

 

 

 

 

 

 

 

 

 

 

 

 

 

 

 

 

 

 

 

 

 

 

 

 

 

 

 

 

 

 

 

 

 

 

 

 

 

 

 

 

 

 

 

 

 

 

 

 

 

 

 

 

 

 

 

 

 

 

 

 

 

 

 

 

 

 

 

 

 

 

 

 

 

 

 

 

 

 

 

 

 

 

 

 

 

 

 

 

 

 

 

 

 

  Start  the program
 The parameters are given :
 Convert the units into meter :
a = 0.5500000000e-2, B = `/`(1, 5), c = 0.4500000000e-2, d = .5
 (1)  The total stress intensity factor  KI
(2) Correction factor   α
 (3)  The hoop stress   σ
 (4)  The shape factor   Qshape

Read the data from the temperature mechanical properties table
   
TYPE
s[1] = AISI43402
s[2] = 1476
s[3] = 1896
s[4] = 81
s[5] = 207
Material = AISI43402, Sigma[ys] = 1476, Sigma[ts] = 1896, KIc = 81, E = 207

Calculating the hoop stress  sigma , the shape factor Q , correction factor alpha  and the total stress intensity factor  KI
   
 From (3)
 (3)  The hoop stress   σ
   σ

   
 From (4)
 (4)  The shape factor   Q
   Qshape

   
 From (2)
(2) Correction factor   α
  α

   
 From (1)
 (1)  The total stress intensity  KI
KI = `+`(`*`(38.39069309, `*`(`^`(Pi, `/`(1, 2)))))
KI = 68.07

   
1/. Compare the  total stress intensity factor KI  and KIc  
   
KIc = 81
 The fracture will not occur / the crack  propagation is stable , because  KI  < KIc

   
   
2/. Determine the maximum pressure Pmax that causes the crack propagation
   
 From (1)
 (1)  The critical stress intensity  KIc
Pmax = 430.90

   
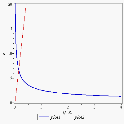
3/. Consider the relation between Q and α  
   
 From (2)
 Substitute  x  for  alpha   and   y for  Qshape  into  (2)
alpha = `+`(`/`(`*`(1.12, `*`(`+`(`/`(`*`(`/`(1, 2), `*`(d[diameter])), `*`(B[thickness])), 1))), `*`(`^`(Q[shape], `/`(1, 2)))))
x = `+`(`/`(`*`(2.520), `*`(`^`(y, `/`(1, 2))))), plot1
y = `+`(`*`(26.84663852, `*`(x, `*`(`^`(Pi, `/`(1, 2)))))), plot2

   
   
 Graphical relations between correction and shape factor (plot1) _ correction and stress intensity factor KI (plot2)
  End of program

   
Plot_2d  
 

 

Example 3.1.2    

 

Consider  a  round vessel with technical data below : 

one-half crack depth  a = 4.5mm  ;  thickness of vessel  B = 20cm  ;  one-half crack length  c = 6mm  ;  

internal diameter  d  =  0.8m  ;  internal pressure  P  = 560 MPa  ;  type :  AISI 4340  1    i.e  A[5][1] 

Calculate : 

a. The stress intensity factor  KI . 

b.The maximum static pressure that would cause the facture propagation .  

Compare the  total stress intensity factor KI   and KIc ( see table 1. ) and give your conclusion . 

 

Solution : 

Run the procedure   

 

> pressure[Max](4.5, 20, 6, .8, 560, A[5][1], 5); 1
 

 

 

 

 

 

 

 

 

 

 

 

 

 

 

 

 

 

 

 

 

 

 

 

 

 

 

 

 

 

 

 

 

 

 

 

 

 

 

 

 

 

 

 

 

 

 

 

 

 

 

 

 

 

 

 

 

 

 

 

 

 

 

 

 

 

 

 

 

 

 

 

 

  Start  the program
 The parameters are given :
 Convert the units into meter :
a = 0.4500000000e-2, B = `/`(1, 5), c = `/`(3, 500), d = .8
 (1)  The total stress intensity factor  KI
(2) Correction factor   α
 (3)  The hoop stress   σ
 (4)  The shape factor   Qshape

Read the data from the temperature mechanical properties table
   
TYPE
s[1] = AISI43401
s[2] = 1089
s[3] = 1097
s[4] = 110
s[5] = 207
Material = AISI43401, Sigma[ys] = 1089, Sigma[ts] = 1097, KIc = 110, E = 207

Calculating the hoop stress  sigma , the shape factor Q , correction factor alpha  and the total stress intensity factor  KI
   
 From (3)
 (3)  The hoop stress   σ
   σ

   
 From (4)
 (4)  The shape factor   Q
   Qshape

   
 From (2)
(2) Correction factor   α
  α

   
 From (1)
 (1)  The total stress intensity  KI
KI = `+`(`*`(95.79315215, `*`(`^`(Pi, `/`(1, 2)))))
KI = 169.8

   
1/. Compare the  total stress intensity factor KI  and KIc  
   
KIc = 110
 Warning !  The fracture will occur / the crack  propagation is unstable , because  KI  >=  KIc
  End of program (2)
 

 

 

3.2  Estimating the interval of time while applying the  internal dynamic pressure  

For the next procedure    

 

we enter the data  of the problem with following instructions 

 

a1 : one-half crack depth (mm) , 

B1 : thickness of vessel cm) , 

c1 : one-half crack length (mm) , 

d1 :  internal diameter(m) , 

P1 : internal pressure function ( continous /discrete ) (MPa) , 

type1 : type of material ( inserted in the form of an element of the matrix  A  i.e  A [k][i]   ) , 

k : the kth row ( see table 1. ) ,  

tlim :  the upper bound of  interval  ( 0 , tlim ) that is a constraint of time used to solve the inequality  KI  <  KIc , 

t0, y0 , y1 : the minimum and maximum values of  t  and  y  used to plot the graph of  funtions  KI and  the polynomial KITaylor .  

 

 

> `assign`(pressure[Estm], proc (a1, B1, c1, d1, P1, type1, k, tlim, t0, y0, y1) local st, st2, ineq, ineq2, i, s, anew, cnew, Bnew, sigma, sigma1, alpha1, alphax, Q, P, Q1, K; global P2, KIC, KI1, KI2;...
`assign`(pressure[Estm], proc (a1, B1, c1, d1, P1, type1, k, tlim, t0, y0, y1) local st, st2, ineq, ineq2, i, s, anew, cnew, Bnew, sigma, sigma1, alpha1, alphax, Q, P, Q1, K; global P2, KIC, KI1, KI2;...
`assign`(pressure[Estm], proc (a1, B1, c1, d1, P1, type1, k, tlim, t0, y0, y1) local st, st2, ineq, ineq2, i, s, anew, cnew, Bnew, sigma, sigma1, alpha1, alphax, Q, P, Q1, K; global P2, KIC, KI1, KI2;...
`assign`(pressure[Estm], proc (a1, B1, c1, d1, P1, type1, k, tlim, t0, y0, y1) local st, st2, ineq, ineq2, i, s, anew, cnew, Bnew, sigma, sigma1, alpha1, alphax, Q, P, Q1, K; global P2, KIC, KI1, KI2;...
`assign`(pressure[Estm], proc (a1, B1, c1, d1, P1, type1, k, tlim, t0, y0, y1) local st, st2, ineq, ineq2, i, s, anew, cnew, Bnew, sigma, sigma1, alpha1, alphax, Q, P, Q1, K; global P2, KIC, KI1, KI2;...
`assign`(pressure[Estm], proc (a1, B1, c1, d1, P1, type1, k, tlim, t0, y0, y1) local st, st2, ineq, ineq2, i, s, anew, cnew, Bnew, sigma, sigma1, alpha1, alphax, Q, P, Q1, K; global P2, KIC, KI1, KI2;...
`assign`(pressure[Estm], proc (a1, B1, c1, d1, P1, type1, k, tlim, t0, y0, y1) local st, st2, ineq, ineq2, i, s, anew, cnew, Bnew, sigma, sigma1, alpha1, alphax, Q, P, Q1, K; global P2, KIC, KI1, KI2;...
`assign`(pressure[Estm], proc (a1, B1, c1, d1, P1, type1, k, tlim, t0, y0, y1) local st, st2, ineq, ineq2, i, s, anew, cnew, Bnew, sigma, sigma1, alpha1, alphax, Q, P, Q1, K; global P2, KIC, KI1, KI2;...
`assign`(pressure[Estm], proc (a1, B1, c1, d1, P1, type1, k, tlim, t0, y0, y1) local st, st2, ineq, ineq2, i, s, anew, cnew, Bnew, sigma, sigma1, alpha1, alphax, Q, P, Q1, K; global P2, KIC, KI1, KI2;...
`assign`(pressure[Estm], proc (a1, B1, c1, d1, P1, type1, k, tlim, t0, y0, y1) local st, st2, ineq, ineq2, i, s, anew, cnew, Bnew, sigma, sigma1, alpha1, alphax, Q, P, Q1, K; global P2, KIC, KI1, KI2;...
`assign`(pressure[Estm], proc (a1, B1, c1, d1, P1, type1, k, tlim, t0, y0, y1) local st, st2, ineq, ineq2, i, s, anew, cnew, Bnew, sigma, sigma1, alpha1, alphax, Q, P, Q1, K; global P2, KIC, KI1, KI2;...
`assign`(pressure[Estm], proc (a1, B1, c1, d1, P1, type1, k, tlim, t0, y0, y1) local st, st2, ineq, ineq2, i, s, anew, cnew, Bnew, sigma, sigma1, alpha1, alphax, Q, P, Q1, K; global P2, KIC, KI1, KI2;...
`assign`(pressure[Estm], proc (a1, B1, c1, d1, P1, type1, k, tlim, t0, y0, y1) local st, st2, ineq, ineq2, i, s, anew, cnew, Bnew, sigma, sigma1, alpha1, alphax, Q, P, Q1, K; global P2, KIC, KI1, KI2;...
`assign`(pressure[Estm], proc (a1, B1, c1, d1, P1, type1, k, tlim, t0, y0, y1) local st, st2, ineq, ineq2, i, s, anew, cnew, Bnew, sigma, sigma1, alpha1, alphax, Q, P, Q1, K; global P2, KIC, KI1, KI2;...
`assign`(pressure[Estm], proc (a1, B1, c1, d1, P1, type1, k, tlim, t0, y0, y1) local st, st2, ineq, ineq2, i, s, anew, cnew, Bnew, sigma, sigma1, alpha1, alphax, Q, P, Q1, K; global P2, KIC, KI1, KI2;...
`assign`(pressure[Estm], proc (a1, B1, c1, d1, P1, type1, k, tlim, t0, y0, y1) local st, st2, ineq, ineq2, i, s, anew, cnew, Bnew, sigma, sigma1, alpha1, alphax, Q, P, Q1, K; global P2, KIC, KI1, KI2;...
`assign`(pressure[Estm], proc (a1, B1, c1, d1, P1, type1, k, tlim, t0, y0, y1) local st, st2, ineq, ineq2, i, s, anew, cnew, Bnew, sigma, sigma1, alpha1, alphax, Q, P, Q1, K; global P2, KIC, KI1, KI2;...
`assign`(pressure[Estm], proc (a1, B1, c1, d1, P1, type1, k, tlim, t0, y0, y1) local st, st2, ineq, ineq2, i, s, anew, cnew, Bnew, sigma, sigma1, alpha1, alphax, Q, P, Q1, K; global P2, KIC, KI1, KI2;...
`assign`(pressure[Estm], proc (a1, B1, c1, d1, P1, type1, k, tlim, t0, y0, y1) local st, st2, ineq, ineq2, i, s, anew, cnew, Bnew, sigma, sigma1, alpha1, alphax, Q, P, Q1, K; global P2, KIC, KI1, KI2;...
`assign`(pressure[Estm], proc (a1, B1, c1, d1, P1, type1, k, tlim, t0, y0, y1) local st, st2, ineq, ineq2, i, s, anew, cnew, Bnew, sigma, sigma1, alpha1, alphax, Q, P, Q1, K; global P2, KIC, KI1, KI2;...
`assign`(pressure[Estm], proc (a1, B1, c1, d1, P1, type1, k, tlim, t0, y0, y1) local st, st2, ineq, ineq2, i, s, anew, cnew, Bnew, sigma, sigma1, alpha1, alphax, Q, P, Q1, K; global P2, KIC, KI1, KI2;...
`assign`(pressure[Estm], proc (a1, B1, c1, d1, P1, type1, k, tlim, t0, y0, y1) local st, st2, ineq, ineq2, i, s, anew, cnew, Bnew, sigma, sigma1, alpha1, alphax, Q, P, Q1, K; global P2, KIC, KI1, KI2;...
`assign`(pressure[Estm], proc (a1, B1, c1, d1, P1, type1, k, tlim, t0, y0, y1) local st, st2, ineq, ineq2, i, s, anew, cnew, Bnew, sigma, sigma1, alpha1, alphax, Q, P, Q1, K; global P2, KIC, KI1, KI2;...
`assign`(pressure[Estm], proc (a1, B1, c1, d1, P1, type1, k, tlim, t0, y0, y1) local st, st2, ineq, ineq2, i, s, anew, cnew, Bnew, sigma, sigma1, alpha1, alphax, Q, P, Q1, K; global P2, KIC, KI1, KI2;...
`assign`(pressure[Estm], proc (a1, B1, c1, d1, P1, type1, k, tlim, t0, y0, y1) local st, st2, ineq, ineq2, i, s, anew, cnew, Bnew, sigma, sigma1, alpha1, alphax, Q, P, Q1, K; global P2, KIC, KI1, KI2;...
`assign`(pressure[Estm], proc (a1, B1, c1, d1, P1, type1, k, tlim, t0, y0, y1) local st, st2, ineq, ineq2, i, s, anew, cnew, Bnew, sigma, sigma1, alpha1, alphax, Q, P, Q1, K; global P2, KIC, KI1, KI2;...
`assign`(pressure[Estm], proc (a1, B1, c1, d1, P1, type1, k, tlim, t0, y0, y1) local st, st2, ineq, ineq2, i, s, anew, cnew, Bnew, sigma, sigma1, alpha1, alphax, Q, P, Q1, K; global P2, KIC, KI1, KI2;...
`assign`(pressure[Estm], proc (a1, B1, c1, d1, P1, type1, k, tlim, t0, y0, y1) local st, st2, ineq, ineq2, i, s, anew, cnew, Bnew, sigma, sigma1, alpha1, alphax, Q, P, Q1, K; global P2, KIC, KI1, KI2;...
`assign`(pressure[Estm], proc (a1, B1, c1, d1, P1, type1, k, tlim, t0, y0, y1) local st, st2, ineq, ineq2, i, s, anew, cnew, Bnew, sigma, sigma1, alpha1, alphax, Q, P, Q1, K; global P2, KIC, KI1, KI2;...
`assign`(pressure[Estm], proc (a1, B1, c1, d1, P1, type1, k, tlim, t0, y0, y1) local st, st2, ineq, ineq2, i, s, anew, cnew, Bnew, sigma, sigma1, alpha1, alphax, Q, P, Q1, K; global P2, KIC, KI1, KI2;...
`assign`(pressure[Estm], proc (a1, B1, c1, d1, P1, type1, k, tlim, t0, y0, y1) local st, st2, ineq, ineq2, i, s, anew, cnew, Bnew, sigma, sigma1, alpha1, alphax, Q, P, Q1, K; global P2, KIC, KI1, KI2;...
`assign`(pressure[Estm], proc (a1, B1, c1, d1, P1, type1, k, tlim, t0, y0, y1) local st, st2, ineq, ineq2, i, s, anew, cnew, Bnew, sigma, sigma1, alpha1, alphax, Q, P, Q1, K; global P2, KIC, KI1, KI2;...
`assign`(pressure[Estm], proc (a1, B1, c1, d1, P1, type1, k, tlim, t0, y0, y1) local st, st2, ineq, ineq2, i, s, anew, cnew, Bnew, sigma, sigma1, alpha1, alphax, Q, P, Q1, K; global P2, KIC, KI1, KI2;...
`assign`(pressure[Estm], proc (a1, B1, c1, d1, P1, type1, k, tlim, t0, y0, y1) local st, st2, ineq, ineq2, i, s, anew, cnew, Bnew, sigma, sigma1, alpha1, alphax, Q, P, Q1, K; global P2, KIC, KI1, KI2;...
`assign`(pressure[Estm], proc (a1, B1, c1, d1, P1, type1, k, tlim, t0, y0, y1) local st, st2, ineq, ineq2, i, s, anew, cnew, Bnew, sigma, sigma1, alpha1, alphax, Q, P, Q1, K; global P2, KIC, KI1, KI2;...
`assign`(pressure[Estm], proc (a1, B1, c1, d1, P1, type1, k, tlim, t0, y0, y1) local st, st2, ineq, ineq2, i, s, anew, cnew, Bnew, sigma, sigma1, alpha1, alphax, Q, P, Q1, K; global P2, KIC, KI1, KI2;...
`assign`(pressure[Estm], proc (a1, B1, c1, d1, P1, type1, k, tlim, t0, y0, y1) local st, st2, ineq, ineq2, i, s, anew, cnew, Bnew, sigma, sigma1, alpha1, alphax, Q, P, Q1, K; global P2, KIC, KI1, KI2;...
`assign`(pressure[Estm], proc (a1, B1, c1, d1, P1, type1, k, tlim, t0, y0, y1) local st, st2, ineq, ineq2, i, s, anew, cnew, Bnew, sigma, sigma1, alpha1, alphax, Q, P, Q1, K; global P2, KIC, KI1, KI2;...
`assign`(pressure[Estm], proc (a1, B1, c1, d1, P1, type1, k, tlim, t0, y0, y1) local st, st2, ineq, ineq2, i, s, anew, cnew, Bnew, sigma, sigma1, alpha1, alphax, Q, P, Q1, K; global P2, KIC, KI1, KI2;...
`assign`(pressure[Estm], proc (a1, B1, c1, d1, P1, type1, k, tlim, t0, y0, y1) local st, st2, ineq, ineq2, i, s, anew, cnew, Bnew, sigma, sigma1, alpha1, alphax, Q, P, Q1, K; global P2, KIC, KI1, KI2;...
 

> `assign`(pressure[KIandKIc], proc (tKcor, ymin, ymax) local pK; print(
`assign`(pressure[KIandKIc], proc (tKcor, ymin, ymax) local pK; print(
`assign`(pressure[KIandKIc], proc (tKcor, ymin, ymax) local pK; print(
`assign`(pressure[KIandKIc], proc (tKcor, ymin, ymax) local pK; print(
`assign`(pressure[KIandKIc], proc (tKcor, ymin, ymax) local pK; print(
`assign`(pressure[KIandKIc], proc (tKcor, ymin, ymax) local pK; print(
 

> `assign`(pressure[Plotinput], proc (tcor, ymin, ymax) local pp; print(
`assign`(pressure[Plotinput], proc (tcor, ymin, ymax) local pp; print(
`assign`(pressure[Plotinput], proc (tcor, ymin, ymax) local pp; print(
`assign`(pressure[Plotinput], proc (tcor, ymin, ymax) local pp; print(
 

 

 

 

Example 3.2.1    

 

Consider  a  round vessel with technical data below : 

one-half crack depth  a = 5mm  ;  thickness of vessel  B = 25cm  ;  one-half crack length  c = 8mm  ;  

internal diameter  d  =  0.8m  ;  internal pressure  P  = MPa  ;  type :  Ti6Al4V2    i.e  A[4][1] 

 

a. Find the expression of stress intensity factor  KI and Taylor polynomial of  KI . 

b.  Evaluating the time-limit for applying the continous / discrete form of internal dynamic pressure . 

 

Solution : 

Run the procedure   

> pressure[Estm](5, 25, 8, .8, `+`(`*`(16.13084112, `*`(ln(`+`(t, 15.22)))), `*`(2.5, `*`(exp(`+`(sin(`+`(`*`(0.6507451031e-1, `*`(t)), .6642806012)), `-`(9600.268)))))), A[4][1], 4, 10000, 5000, 0, 80)...
pressure[Estm](5, 25, 8, .8, `+`(`*`(16.13084112, `*`(ln(`+`(t, 15.22)))), `*`(2.5, `*`(exp(`+`(sin(`+`(`*`(0.6507451031e-1, `*`(t)), .6642806012)), `-`(9600.268)))))), A[4][1], 4, 10000, 5000, 0, 80)...
 

 

 

 

 

 

 

 

 

 

 

 

 

 

 

 

 

 

 

 

 

 

 

 

 

 

 

 

 

 

 

 

 

 

 

 

 

 

 

 

 

 

 

 

 

 

 

 

 

 

 

 

 

 

 

 

 

 

 

 

 

 

 

 

 

 

 

 

 

 

 

 

 

 

 

 

 

 

 

 

 

 

 

 

 

 

 

 

 

 

 

 

 

 

 

 

 

 

 

 

 

 

 

 

 

 

 

 

 

 

 

 Start the program
 Parameters of the metal vessel and internal pressure P :
 Parameters of the metal vessel and internal pressure P :
 Convert the units into meter :
a = `/`(1, 200), B = `/`(1, 4), c = `/`(1, 125), d = .8
 (1)  The total stress intensity factor  KI
(2) Correction factor   α
 (3)  The hoop stress   σ
 (4)  The shape factor   Q

Read the data from the temperature mechanical properties table
   
TYPE
s[1] = Ti6Al4V2
s[2] = 1007
s[3] = 1034
s[4] = 40
s[5] = 130
Material = Ti6Al4V2, Sigma[ys] = 1007, Sigma[ts] = 1034, KIc = 40, E = 130

Calculating the hoop stress  sigma , the shape factor Q , correction factor alpha  and the total stress intensity factor  KI
   
 From (3)
 (3)  The hoop stress   σ
   σ

   
 From (4)
 (4)  The shape factor   Q
   Q

   
 From (2)
(2) Correction factor   α
  α

   
 From (1)
 (1)  The total stress intensity factor KI
KI = `+`(`/`(`*`(.1455000000, `*`(`+`(`*`(16.13084112, `*`(ln(`+`(t, 15.22)))), `*`(2.5, `*`(exp(`+`(sin(`+`(`*`(0.6507451031e-1, `*`(t)), .6642806012)), `-`(9600.268)))))), `*`(`^`(2, `/`(1, 2)), `*`...
KI = `+`(`/`(`*`(.3648, `*`(`+`(`*`(16.13, `*`(ln(`+`(t, 15.22)))), `*`(2.5, `*`(exp(`+`(sin(`+`(`*`(0.6507e-1, `*`(t)), .6643)), `-`(9600.)))))))), `*`(`^`(`+`(1.77, `-`(`*`(0.209e-6, `*`(`^`(`+`(`*`...

   
1/. Compare the  total stress intensity factor KI  and KIc  
   
KIc = 40
 The fracture will not occur / the crack  propagation is stable ,   as  KI  < KIc
  Analytical inequality <`(`+`(`/`(`*`(.3648, `*`(`+`(`*`(16.13, `*`(ln(`+`(t, 15.22)))), `*`(2.5, `*`(exp(`+`(sin(`+`(`*`(0.6507e-1, `*`(t)), .6643)), `-`(9600.)))))))), `*`(`^`(`+`(1.77, `-`(`*..." align="center" border="0">
 Taylor polynomial expression of  KI   at  t   =
 Taylor polynomial expression of  KI   at  t   =
 Taylor polynomial expression of  KI   at  t   =
  The analytical inequality obtained by using Taylor polynomial expression <`(`+`(`*`(0.8894882453e-3, `*`(t)), `-`(`*`(0.8849970677e-7, `*`(`^`(`+`(t, `-`(5000)), 2)))), `*`(0.1175367970e-10, `*..." align="center" border="0">
  The analytical inequality obtained by using Taylor polynomial expression <`(`+`(`*`(0.8894882453e-3, `*`(t)), `-`(`*`(0.8849970677e-7, `*`(`^`(`+`(t, `-`(5000)), 2)))), `*`(0.1175367970e-10, `*..." align="center" border="0">
  The analytical inequality obtained by using Taylor polynomial expression <`(`+`(`*`(0.8894882453e-3, `*`(t)), `-`(`*`(0.8849970677e-7, `*`(`^`(`+`(t, `-`(5000)), 2)))), `*`(0.1175367970e-10, `*..." align="center" border="0">
 Estimating time-limit  based on Taylor polynomial expression of  KI  <`(0., t), `<`(t, 8155.424162)}" align="center" border="0">

   
 Estimating time-limit  based on  analytical method  for  KI

   
2/. Determine the maximum pressure Pmax that causes the crack propagation
   
 From (1)
 (1)  The critical stress intensity  KIc
Pmax = `+`(`*`(109.67, `*`(`^`(`+`(1.77, `-`(`*`(0.209e-6, `*`(`^`(`+`(`*`(25.8, `*`(ln(`+`(t, 15.2)))), `*`(4.00, `*`(exp(`+`(sin(`+`(`*`(0.651e-1, `*`(t)), .664)), `-`(0.960e4)))))), 2))))), `/`(1, ...

   
3/. Consider the relation between Q and α  
   
 From (2)
 Substitute  x  for  alpha   and   y for  Q  into  (2)
alpha = `+`(`/`(`*`(1.12, `*`(`+`(`/`(`*`(`/`(1, 2), `*`(d[diameter])), `*`(B[thickness])), 1))), `*`(`^`(Q[shape], `/`(1, 2)))))
x = `+`(`/`(`*`(2.912), `*`(`^`(y, `/`(1, 2)))))

   
   
 Graphical relations between t  and stress intensity factor (plot1) _ Taylor series expansion of stress intensity factor KI (plot2)
 Graphical relations between t  and stress intensity factor (plot1) _ Taylor series expansion of stress intensity factor KI (plot2)
 End of the program

   
Plot_2d  
 

> pressure[KIandKIc](15000, -20, 80)
 

 

 

 

 

 

 

 

 

 The value of  KIc is given from the engineering design requirement ( see table 1. ) :  KIc  =
 The expresion of continous or discrete form of KI and KITaylor
 KI =
 KITaylor =
 KITaylor =
Plot_2d  
 

> pressure[Plotinput](1000, 0, 122.28); 1
 

 

 

 

 

 The expresion of continous or discrete form of internal pressure
 Pressure function =
Plot_2d  
 

Example 3.2.2    

 

Consider  a  round vessel with technical data below : 

one-half crack depth  a = 5mm  ;  thickness of vessel  B = 25cm  ;  one-half crack length  c = 8mm  ;  

internal diameter  d  =  0.8m  ;  internal pressure  P  is given from the data table below   ;  type :  18Ni(250)    i.e  A[9][1] 

 

18Ni(250) 

`*`(adjust, `*`(coeff)) 

 

 

 

 

 

 

 

 

 

 

 

 

 

 

 

 

 

 

 

 

 

 

 

 

 

 

 

 

 

 

 

 

 

 

a. Find the expression of stress intensity factor  KI and Taylor polynomial of  KI . 

b.  Evaluating the time-limit for applying the discrete form of internal dynamic pressure  P . 

 

Solution : 

 

Fitting the data points  by

 

 

> with(CurveFitting); -1; with(plots); -1; `assign`(fnumPower, PolynomialInterpolation([[0, 0.], [5, 150], [10, 170], [15, 140], [20, 165], [25, 220], [30, 340], [35, 800], [40, 920], [45, 900], [50, 82...
with(CurveFitting); -1; with(plots); -1; `assign`(fnumPower, PolynomialInterpolation([[0, 0.], [5, 150], [10, 170], [15, 140], [20, 165], [25, 220], [30, 340], [35, 800], [40, 920], [45, 900], [50, 82...
 

`+`(`-`(`*`(0.6439506133e-9, `*`(`^`(t, 10)))), `*`(0.1544550255e-6, `*`(`^`(t, 9))), `-`(`*`(0.1579195757e-4, `*`(`^`(t, 8)))), `*`(0.8993206290e-3, `*`(`^`(t, 7))), `-`(`*`(0.3128031829e-1, `*`(`^`(...
`+`(`-`(`*`(0.6439506133e-9, `*`(`^`(t, 10)))), `*`(0.1544550255e-6, `*`(`^`(t, 9))), `-`(`*`(0.1579195757e-4, `*`(`^`(t, 8)))), `*`(0.8993206290e-3, `*`(`^`(t, 7))), `-`(`*`(0.3128031829e-1, `*`(`^`(...
(3)
 

> pointplot({[0, 0.], [5, 150], [10, 170], [15, 140], [20, 165], [25, 220], [30, 340], [35, 800], [40, 920], [45, 900], [50, 820]}, axes = framed); 1
pointplot({[0, 0.], [5, 150], [10, 170], [15, 140], [20, 165], [25, 220], [30, 340], [35, 800], [40, 920], [45, 900], [50, 820]}, axes = framed); 1
 

Plot_2d  
 

 

 

Run this procedure  with the approximate polynomial    

 

 

> pressure[Estm](5, 25, 8, .8, `*`(fnumPower, `*`(`/`(948.892))), A[9][1], 9, 80, 47, -50, 100); 1
 

 

 

 

 

 

 

 

 

 

 

 

 

 

 

 

 

 

 

 

 

 

 

 

 

 

 

 

 

 

 

 

 

 

 

 

 

 

 

 

 

 

 

 

 

 

 

 

 

 

 

 

 

 

 

 

 

 

 

 

 

 

 

 

 

 

 

 

 

 

 

 

 

 

 

 

 

 

 

 

 

 

 

 

 

 

 

 

 

 

 

 

 

 

 

 

 

 

 

 

 

 

 

 

 

 

 

 

 

 

 

 Start the program
 Parameters of the metal vessel and internal pressure P :
 Parameters of the metal vessel and internal pressure P :
 Parameters of the metal vessel and internal pressure P :
 Parameters of the metal vessel and internal pressure P :
 Convert the units into meter :
a = `/`(1, 200), B = `/`(1, 4), c = `/`(1, 125), d = .8
 (1)  The total stress intensity factor  KI
(2) Correction factor   α
 (3)  The hoop stress   σ
 (4)  The shape factor   Q

Read the data from the temperature mechanical properties table
   
TYPE
s[1] = `+`(`*`(18, `*`(Ni250)))
s[2] = 1290
s[3] = 1345
s[4] = 176
s[5] = NA
Material = `+`(`*`(18, `*`(Ni250))), Sigma[ys] = 1290, Sigma[ts] = 1345, KIc = 176, E = NA

Calculating the hoop stress  sigma , the shape factor Q , correction factor alpha  and the total stress intensity factor  KI
   
 From (3)
 (3)  The hoop stress   σ
   σ
   σ

   
 From (4)
 (4)  The shape factor   Q
   Q
   Q

   
 From (2)
(2) Correction factor   α
  α
  α
  α

   
 From (1)
 (1)  The total stress intensity factor KI
KI = `+`(`/`(`*`(.1455000000, `*`(`+`(`-`(`*`(0.6786342525e-12, `*`(`^`(t, 10)))), `*`(0.1627740833e-9, `*`(`^`(t, 9))), `-`(`*`(0.1664252366e-7, `*`(`^`(t, 8)))), `*`(0.9477586793e-6, `*`(`^`(t, 7)))...
KI = `+`(`/`(`*`(.1455000000, `*`(`+`(`-`(`*`(0.6786342525e-12, `*`(`^`(t, 10)))), `*`(0.1627740833e-9, `*`(`^`(t, 9))), `-`(`*`(0.1664252366e-7, `*`(`^`(t, 8)))), `*`(0.9477586793e-6, `*`(`^`(t, 7)))...
KI = `+`(`/`(`*`(.1455000000, `*`(`+`(`-`(`*`(0.6786342525e-12, `*`(`^`(t, 10)))), `*`(0.1627740833e-9, `*`(`^`(t, 9))), `-`(`*`(0.1664252366e-7, `*`(`^`(t, 8)))), `*`(0.9477586793e-6, `*`(`^`(t, 7)))...
KI = `+`(`/`(`*`(.1455000000, `*`(`+`(`-`(`*`(0.6786342525e-12, `*`(`^`(t, 10)))), `*`(0.1627740833e-9, `*`(`^`(t, 9))), `-`(`*`(0.1664252366e-7, `*`(`^`(t, 8)))), `*`(0.9477586793e-6, `*`(`^`(t, 7)))...
KI = `+`(`/`(`*`(.1455000000, `*`(`+`(`-`(`*`(0.6786342525e-12, `*`(`^`(t, 10)))), `*`(0.1627740833e-9, `*`(`^`(t, 9))), `-`(`*`(0.1664252366e-7, `*`(`^`(t, 8)))), `*`(0.9477586793e-6, `*`(`^`(t, 7)))...
KI = `+`(`/`(`*`(.3648, `*`(`+`(`-`(`*`(0.6786e-12, `*`(`^`(t, 10)))), `*`(0.1628e-9, `*`(`^`(t, 9))), `-`(`*`(0.1664e-7, `*`(`^`(t, 8)))), `*`(0.9478e-6, `*`(`^`(t, 7))), `-`(`*`(0.3297e-4, `*`(`^`(t...
KI = `+`(`/`(`*`(.3648, `*`(`+`(`-`(`*`(0.6786e-12, `*`(`^`(t, 10)))), `*`(0.1628e-9, `*`(`^`(t, 9))), `-`(`*`(0.1664e-7, `*`(`^`(t, 8)))), `*`(0.9478e-6, `*`(`^`(t, 7))), `-`(`*`(0.3297e-4, `*`(`^`(t...
KI = `+`(`/`(`*`(.3648, `*`(`+`(`-`(`*`(0.6786e-12, `*`(`^`(t, 10)))), `*`(0.1628e-9, `*`(`^`(t, 9))), `-`(`*`(0.1664e-7, `*`(`^`(t, 8)))), `*`(0.9478e-6, `*`(`^`(t, 7))), `-`(`*`(0.3297e-4, `*`(`^`(t...
KI = `+`(`/`(`*`(.3648, `*`(`+`(`-`(`*`(0.6786e-12, `*`(`^`(t, 10)))), `*`(0.1628e-9, `*`(`^`(t, 9))), `-`(`*`(0.1664e-7, `*`(`^`(t, 8)))), `*`(0.9478e-6, `*`(`^`(t, 7))), `-`(`*`(0.3297e-4, `*`(`^`(t...

   
1/. Compare the  total stress intensity factor KI  and KIc  
   
KIc = 176
 The fracture will not occur / the crack  propagation is stable ,   as  KI  < KIc
  Analytical inequality <`(`+`(`/`(`*`(.3648, `*`(`+`(`-`(`*`(0.6786e-12, `*`(`^`(t, 10)))), `*`(0.1628e-9, `*`(`^`(t, 9))), `-`(`*`(0.1664e-7, `*`(`^`(t, 8)))), `*`(0.9478e-6, `*`(`^`(t, 7))), `..." align="center" border="0">
  Analytical inequality <`(`+`(`/`(`*`(.3648, `*`(`+`(`-`(`*`(0.6786e-12, `*`(`^`(t, 10)))), `*`(0.1628e-9, `*`(`^`(t, 9))), `-`(`*`(0.1664e-7, `*`(`^`(t, 8)))), `*`(0.9478e-6, `*`(`^`(t, 7))), `..." align="center" border="0">
  Analytical inequality <`(`+`(`/`(`*`(.3648, `*`(`+`(`-`(`*`(0.6786e-12, `*`(`^`(t, 10)))), `*`(0.1628e-9, `*`(`^`(t, 9))), `-`(`*`(0.1664e-7, `*`(`^`(t, 8)))), `*`(0.9478e-6, `*`(`^`(t, 7))), `..." align="center" border="0">
  Analytical inequality <`(`+`(`/`(`*`(.3648, `*`(`+`(`-`(`*`(0.6786e-12, `*`(`^`(t, 10)))), `*`(0.1628e-9, `*`(`^`(t, 9))), `-`(`*`(0.1664e-7, `*`(`^`(t, 8)))), `*`(0.9478e-6, `*`(`^`(t, 7))), `..." align="center" border="0">
 Taylor polynomial expression of  KI   at  t   =
 Taylor polynomial expression of  KI   at  t   =
  The analytical inequality obtained by using Taylor polynomial expression <`(`+`(`*`(51.69382641, `*`(t)), `*`(63.00700353, `*`(`^`(`+`(t, `-`(47)), 2))), `*`(88.08829310, `*`(`^`(`+`(t, `-`(47)..." align="center" border="0">
  The analytical inequality obtained by using Taylor polynomial expression <`(`+`(`*`(51.69382641, `*`(t)), `*`(63.00700353, `*`(`^`(`+`(t, `-`(47)), 2))), `*`(88.08829310, `*`(`^`(`+`(t, `-`(47)..." align="center" border="0">
 Estimating time-limit  based on Taylor polynomial expression of  KI  <`(0., t), `<`(t, 47.63775925)}" align="center" border="0">

   
 Estimating time-limit  based on  analytical method  for  KI  <`(0., t), `<`(t, 47.52889066)}, {`<`(71.07919106, t), `<`(t, 72.30034108)}" align="center" border="0">
 Estimating time-limit  based on  analytical method  for  KI  <`(0., t), `<`(t, 47.52889066)}, {`<`(71.07919106, t), `<`(t, 72.30034108)}" align="center" border="0">

   
2/. Determine the maximum pressure Pmax that causes the crack propagation
   
 From (1)
 (1)  The critical stress intensity  KIc
Pmax = `+`(`*`(482.55, `*`(`^`(`+`(1.77, `-`(`*`(0.127e-6, `*`(`^`(`+`(`-`(`*`(0.109e-11, `*`(`^`(t, 10)))), `*`(0.260e-9, `*`(`^`(t, 9))), `-`(`*`(0.266e-7, `*`(`^`(t, 8)))), `*`(0.152e-5, `*`(`^`(t,...
Pmax = `+`(`*`(482.55, `*`(`^`(`+`(1.77, `-`(`*`(0.127e-6, `*`(`^`(`+`(`-`(`*`(0.109e-11, `*`(`^`(t, 10)))), `*`(0.260e-9, `*`(`^`(t, 9))), `-`(`*`(0.266e-7, `*`(`^`(t, 8)))), `*`(0.152e-5, `*`(`^`(t,...
Pmax = `+`(`*`(482.55, `*`(`^`(`+`(1.77, `-`(`*`(0.127e-6, `*`(`^`(`+`(`-`(`*`(0.109e-11, `*`(`^`(t, 10)))), `*`(0.260e-9, `*`(`^`(t, 9))), `-`(`*`(0.266e-7, `*`(`^`(t, 8)))), `*`(0.152e-5, `*`(`^`(t,...

   
3/. Consider the relation between Q and α  
   
 From (2)
 Substitute  x  for  alpha   and   y for  Q  into  (2)
alpha = `+`(`/`(`*`(1.12, `*`(`+`(`/`(`*`(`/`(1, 2), `*`(d[diameter])), `*`(B[thickness])), 1))), `*`(`^`(Q[shape], `/`(1, 2)))))
x = `+`(`/`(`*`(2.912), `*`(`^`(y, `/`(1, 2)))))

   
   
 Graphical relations between t  and stress intensity factor (plot1) _ Taylor series expansion of stress intensity factor KI (plot2)
 Graphical relations between t  and stress intensity factor (plot1) _ Taylor series expansion of stress intensity factor KI (plot2)
 End of the program

   
Plot_2d  
 

> pressure[KIandKIc](80, -50, 190)
 

 

 

 

 

 

 

 

 

 The value of  KIc is given from the engineering design requirement ( see table 1. ) :  KIc  =
 The expresion of continous or discrete form of KI and KITaylor
 KI =
 KI =
 KI =
 KI =
 KITaylor =
 KITaylor =
Plot_2d  
 

> pressure[Plotinput](10, -.5, 1); 1; pointplot({[0, 0.], [5, 150], [10, 170], [15, 140], [20, 165], [25, 220], [30, 340], [35, 800], [40, 920], [45, 900], [50, 820]}, axes = framed); 1
pressure[Plotinput](10, -.5, 1); 1; pointplot({[0, 0.], [5, 150], [10, 170], [15, 140], [20, 165], [25, 220], [30, 340], [35, 800], [40, 920], [45, 900], [50, 820]}, axes = framed); 1
 

 

 

 

 

 

 

 The expresion of continous or discrete form of internal pressure
 Pressure function =
 Pressure function =
 Pressure function =
Plot_2d
Plot_2d  
 

 

Notice that  if we use Taylor series expansion of the approximate function for internal dynamic pressure at   t = 47    it  gives the same results of the time-limit  calculated by analytical and series methods . (  ,    ) 

 

 

Conclusion  

Through the examples presented above, we find that the  Maple tools has a lot of utilities in engineering computation and estimating  the technical specifications . Note that in the case of applying internal dynamics pressure of discrete data we can use some softwares to find the best fitted functions , then get the expressions of the approximate functions  to enter the procedures . 

For the example 3.2.2 above, using the software Curve Expert , after entering the data we find the approximate expressions with parameters such as Standard Error, Correlation Coefficient ... From which we can choose the appropriate functions for the next calculation . Image 

Fig 1. Data plot  . 

 

1.  Logistic Model: y=a/(1+b*exp(-cx))Standard Error:  114.9209641Correlation Coefficient:    0.9580550Comments:The fit converged to a tolerance of 1e-006 in 36 iterations. No weighting used. ImageFig 2 .  Graph of the logistic fit . 

 

2. The 4th Degree Polynomial Fit:  y=a+bx+cx^2+dx^3+ex^4Coefficient Data:a = -0.59440559b = 57.013598c = -6.1678322d = 0.23554002e = -0.0025734266 

Standard Error:   75.4632160Correlation Coefficient:    0.9866303Comments:Linear regression completed successfully. No weighting used.Image 

Fig 3 .  Graph of the 4th Degree Polynomial Fit  . 

 

3. Lagrangian Interpolation:  y=a+bx+cx^2+dx^3+ex^4+fx^5+gx^6+hx^7+ix^8+jx^9+kx^10Coefficient Data:a = 0b = 651.55714c = -344.15691d = 77.202045e = -9.3938355f = 0.68524722g = -0.031280319h = 0.00089932063i = -1.5791958e-005j = 1.5445503e-007k = -6.4395062e-010Standard Error:    0.0000000Correlation Coefficient:    1.0000000Comments:Interpolation completed successfully.  Since interpolations pass through each data point, the error is 0 and the corr. coeff. is 1.Image 

Fig 4 .  Graph of the Lagrangian Interpolation fit . 

 

 

 

 

REFERENCES  

 

 

[1]  A.S. Koyabashi, M.Zii and L.R. Hall , Inter.  J . Fracture mechanics ,1965. 

[2]  J.M. Dahl and P.M. Novotny   , Advance Materials and Process , 1999 .[3]  G.R Yoder et al., ASTM STP 801 , 1983 .[4]  R.C. Shah  , ASTM STP 560 , 1971 . 

[5]  J.M. Barsom and S.T. Rolfe , Fracture and Fatigue in Structure : Application of Fracture Mechanics , ASTM  Philadelphia , PA 1999 

[6]  Nestor Perez , Fracture Mechanics ,  Kluwer Academic Publisher , Boston 2004 . 

[7]  Arun Shukla , Practical Fracture Mechanics in Design , 2nd edition , Marcel Dekker , NY 2005 .  

 

 

 

 

_______________________________________________________________________________________________ 

 

 

Disclaimer: While every effort has been made to validate the solutions in this worksheet, the author  is not responsible for any errors contained and are not liable for any damages resulting from the use of this material. 

 

 

Legal Notice:   Maplesoft, a division of Waterloo Maple Inc. 2009. Maplesoft and Maple are trademarks of Waterloo Maple Inc.The copyright for this application is owned by the author . Neither Maplesoft nor the authors are responsible for any errors contained within and are not liable for any damages resulting from the use of this material.  This application is intended for non-commercial, non-profit use only. Contact the authors for permission if you wish to use this application in for-profit activities.