Quantum Monte Carlo: Basics, Approaches and Examples - Maple Application Center
Application Center Applications Quantum Monte Carlo: Basics, Approaches and Examples

Quantum Monte Carlo: Basics, Approaches and Examples

Author
:
Engineering software solutions from Maplesoft
This Application runs in Maple. Don't have Maple? No problem!
 Try Maple free for 15 days!
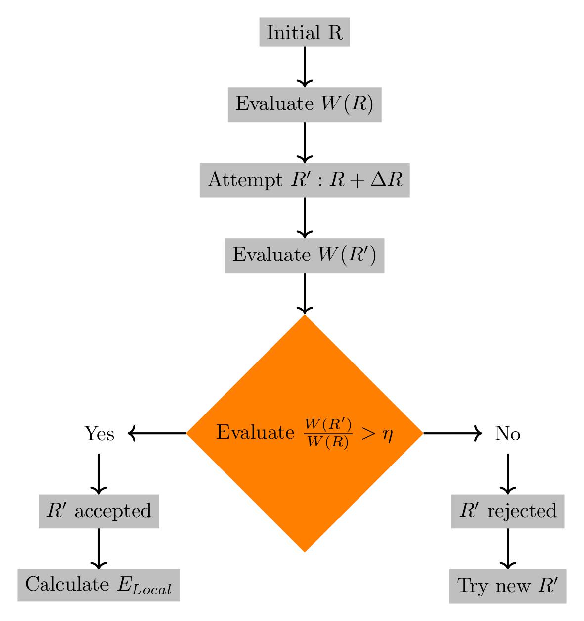
Solving the Schrödinger equation for the many body problem is central in the development of quantum mechanics and for the study of atoms and molecules. In the past there have different approximations addressing this problem: From Hartree Fock Theory to Configuration Interaction. Quantum Monte Carlo uses a trial wave function that is used for modeling the integral of the energy through sampling across all the integral space. In this work, some results obtained from different Quantum Monte Carlo Methods (from references) are compared with those obtained with other methods. This worksheet uses the Maple Quantum Chemistry Toolbox

Application Details

Publish Date: March 14, 2022
Created In: Maple 2021
Language: English

More Like This

Matrix Representation of Quantum Entangled States: Understanding Bell's Inequality and Teleportation
Exchange-Correlation Functionals: GGA vs. Meta-GGA
Conical Intersections in Dynamics and Spectroscopy

Black Hole Quantum Mechanics: A Very Short Introduction
Adiabatic Process in Quantum Mechanics

Quantum Mechanics of Infrared Spectroscopy